HOME   LIST
‹–   –›

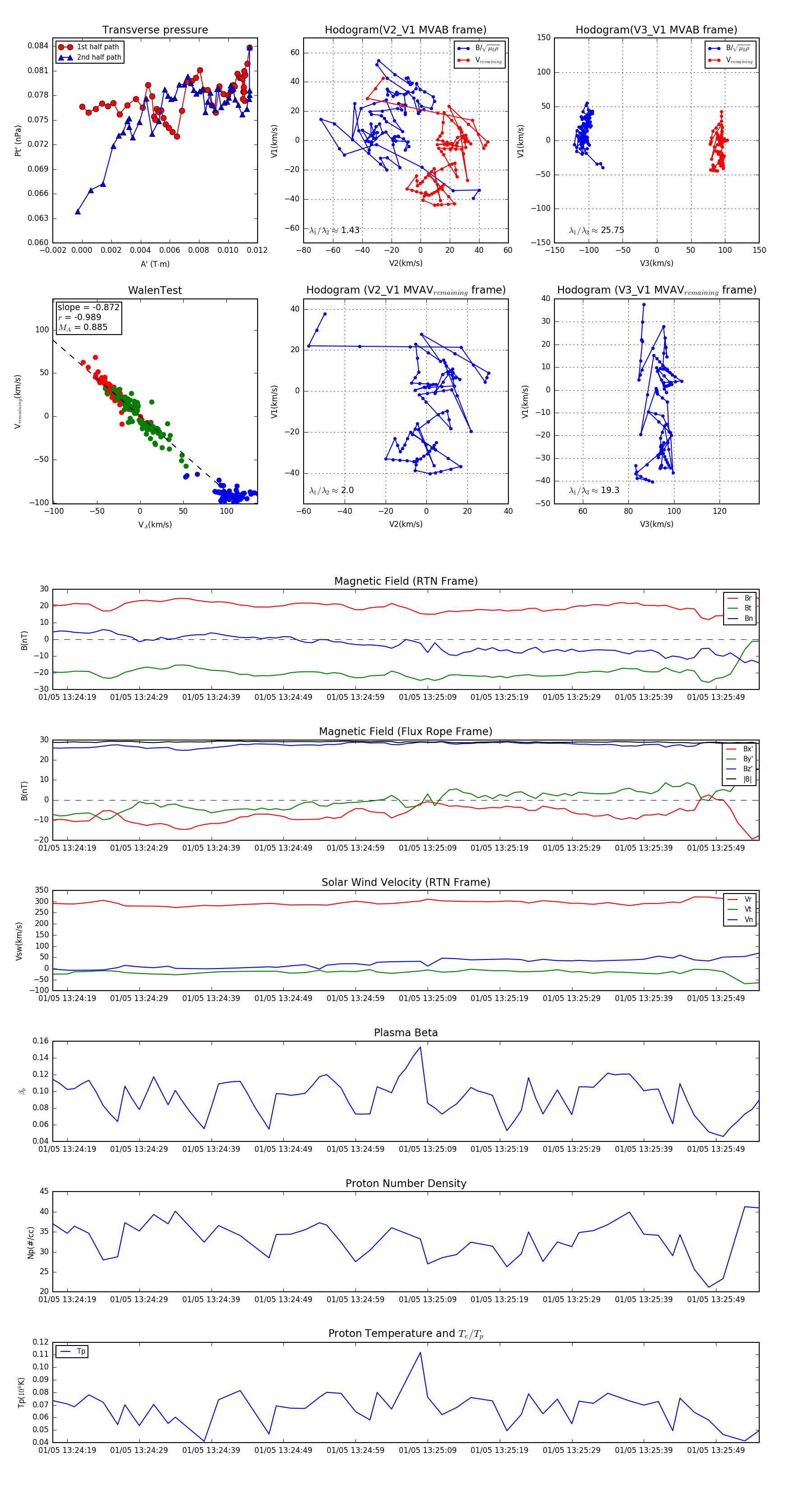
Flux Rope in 2024

Flux Rope Event 2024-01-05 13:24:17 ~ 2024-01-05 13:25:55 (99 seconds)


plot