HOME   LIST
‹–   –›

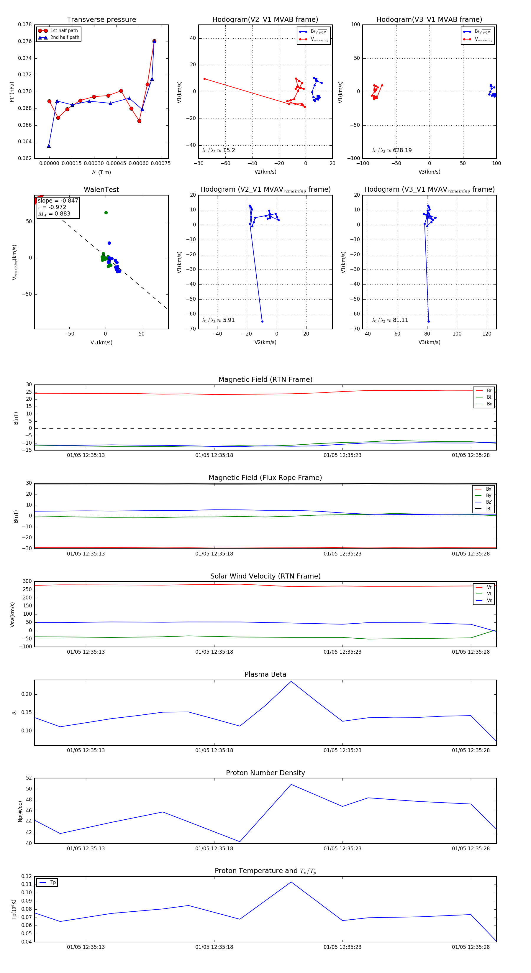
Flux Rope in 2024

Flux Rope Event 2024-01-05 12:35:11 ~ 2024-01-05 12:35:29 (19 seconds)


plot