HOME   LIST
‹–   –›

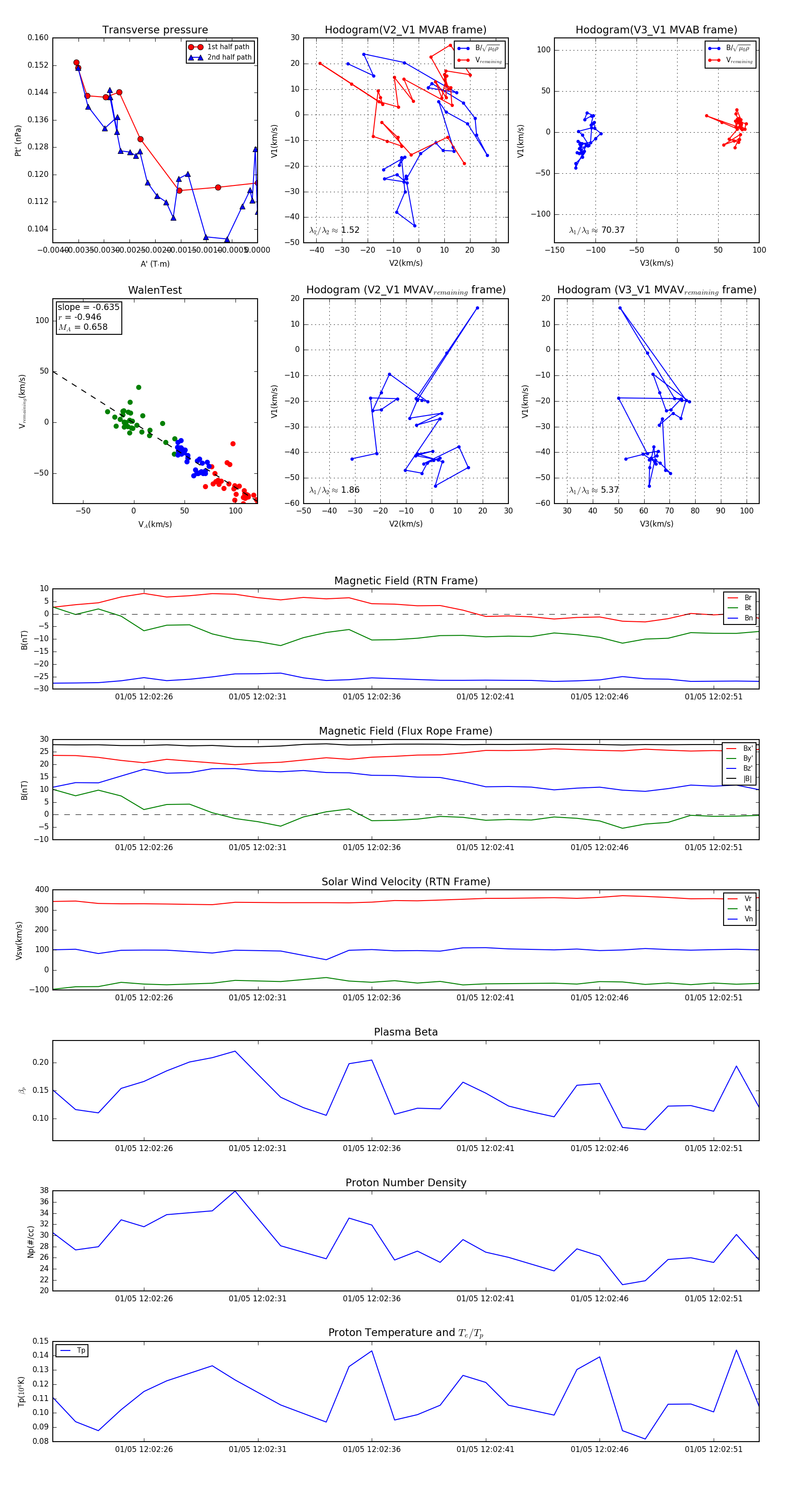
Flux Rope in 2024

Flux Rope Event 2024-01-05 12:02:22 ~ 2024-01-05 12:02:53 (32 seconds)


plot