HOME   LIST
‹–   –›

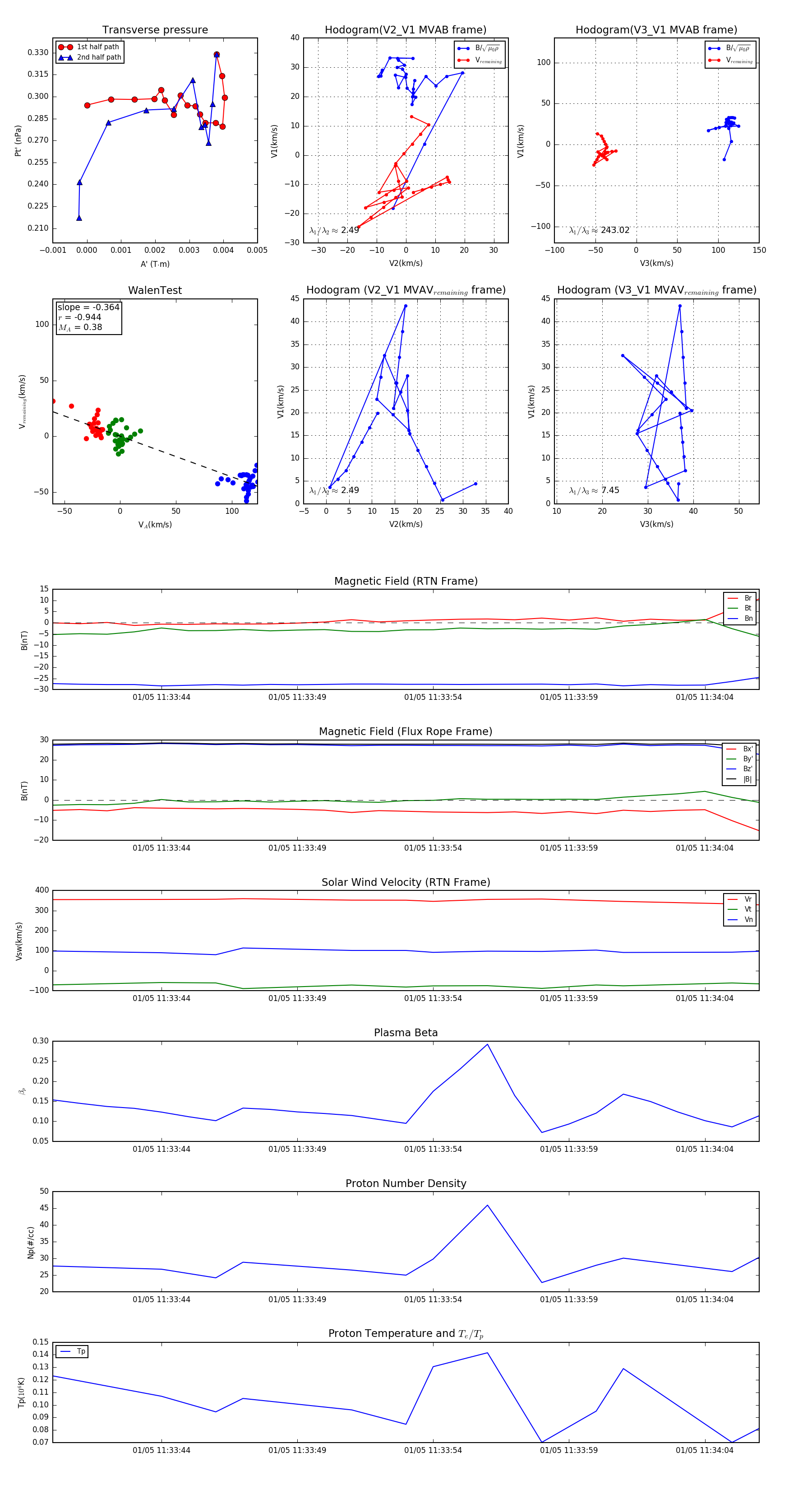
Flux Rope in 2024

Flux Rope Event 2024-01-05 11:33:40 ~ 2024-01-05 11:34:06 (27 seconds)


plot