HOME   LIST
‹–   –›

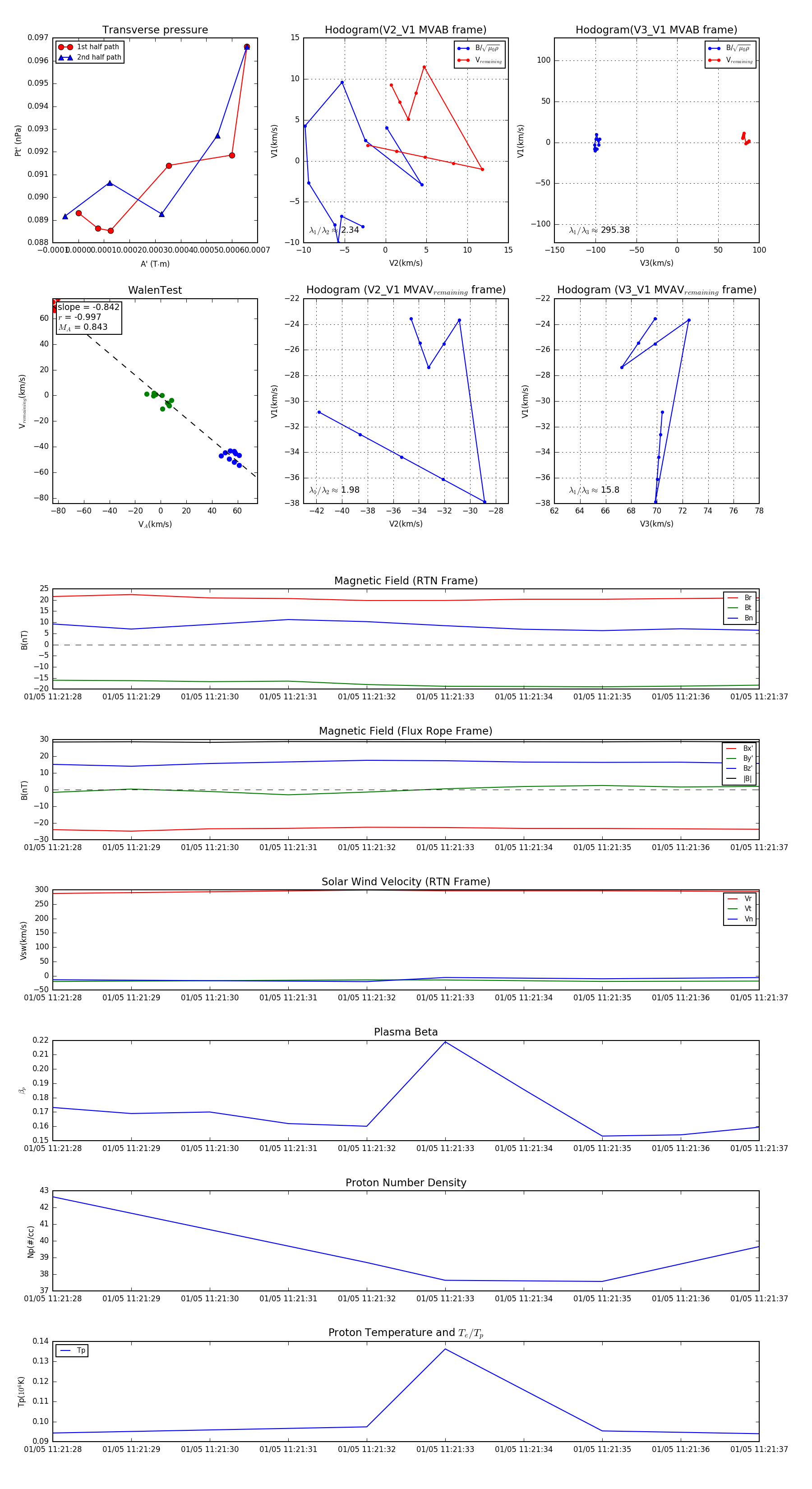
Flux Rope in 2024

Flux Rope Event 2024-01-05 11:21:28 ~ 2024-01-05 11:21:37 (10 seconds)


plot