HOME   LIST
‹–   –›

Flux Rope in 2024

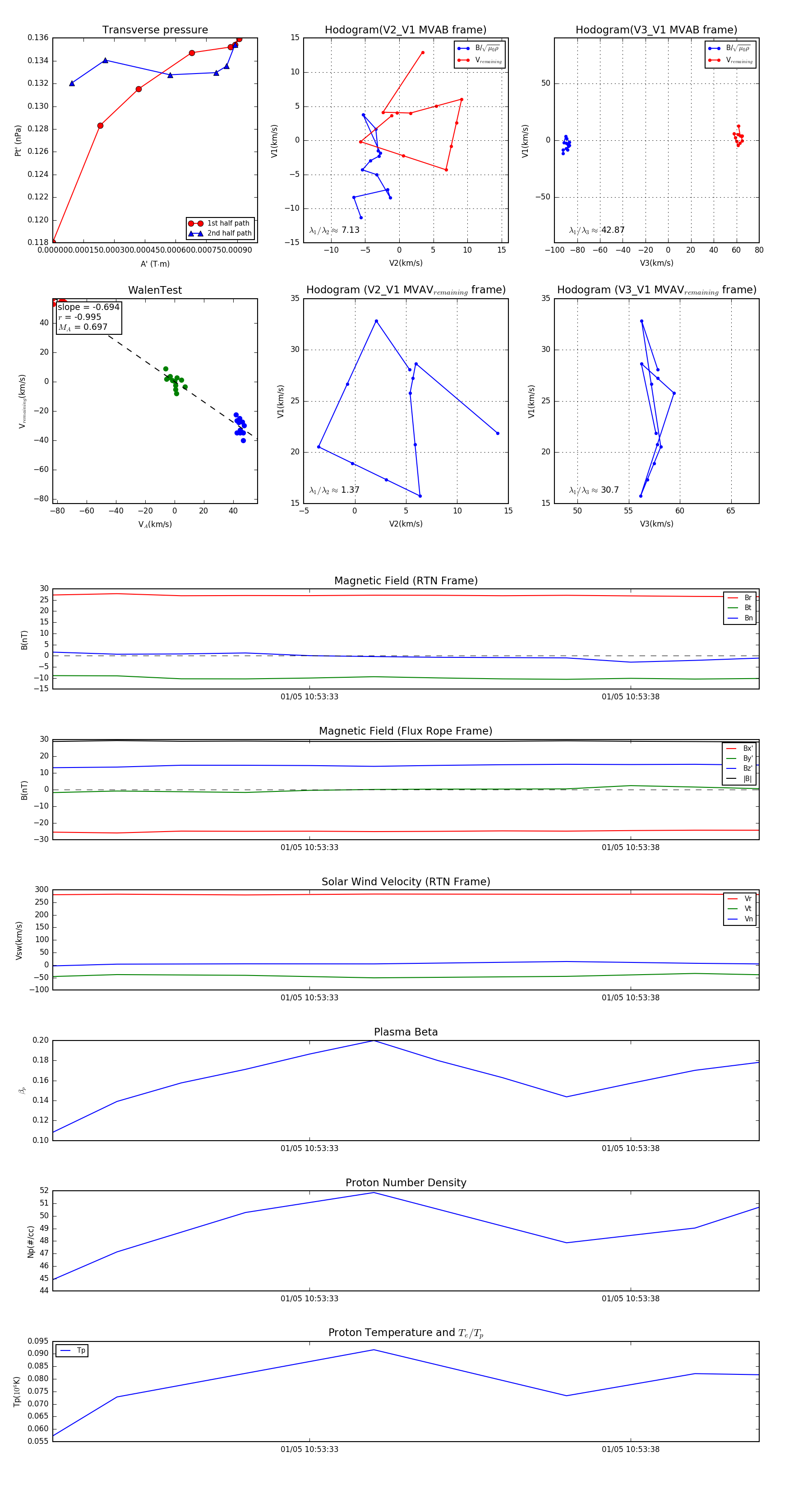
Flux Rope Event 2024-01-05 10:53:29 ~ 2024-01-05 10:53:40 (12 seconds)


plot