HOME   LIST
‹–   –›

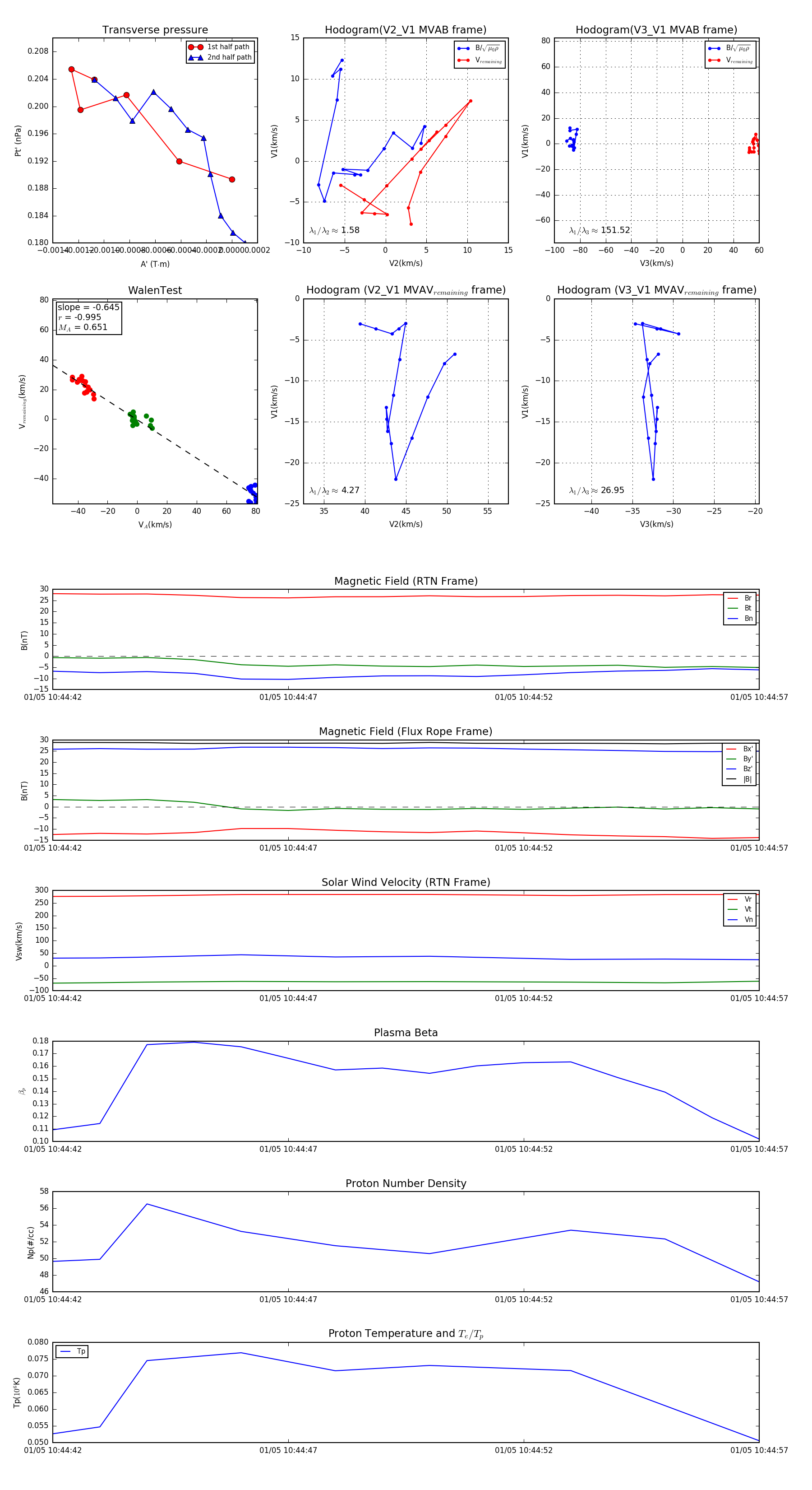
Flux Rope in 2024

Flux Rope Event 2024-01-05 10:44:42 ~ 2024-01-05 10:44:57 (16 seconds)


plot