HOME   LIST
‹–   –›

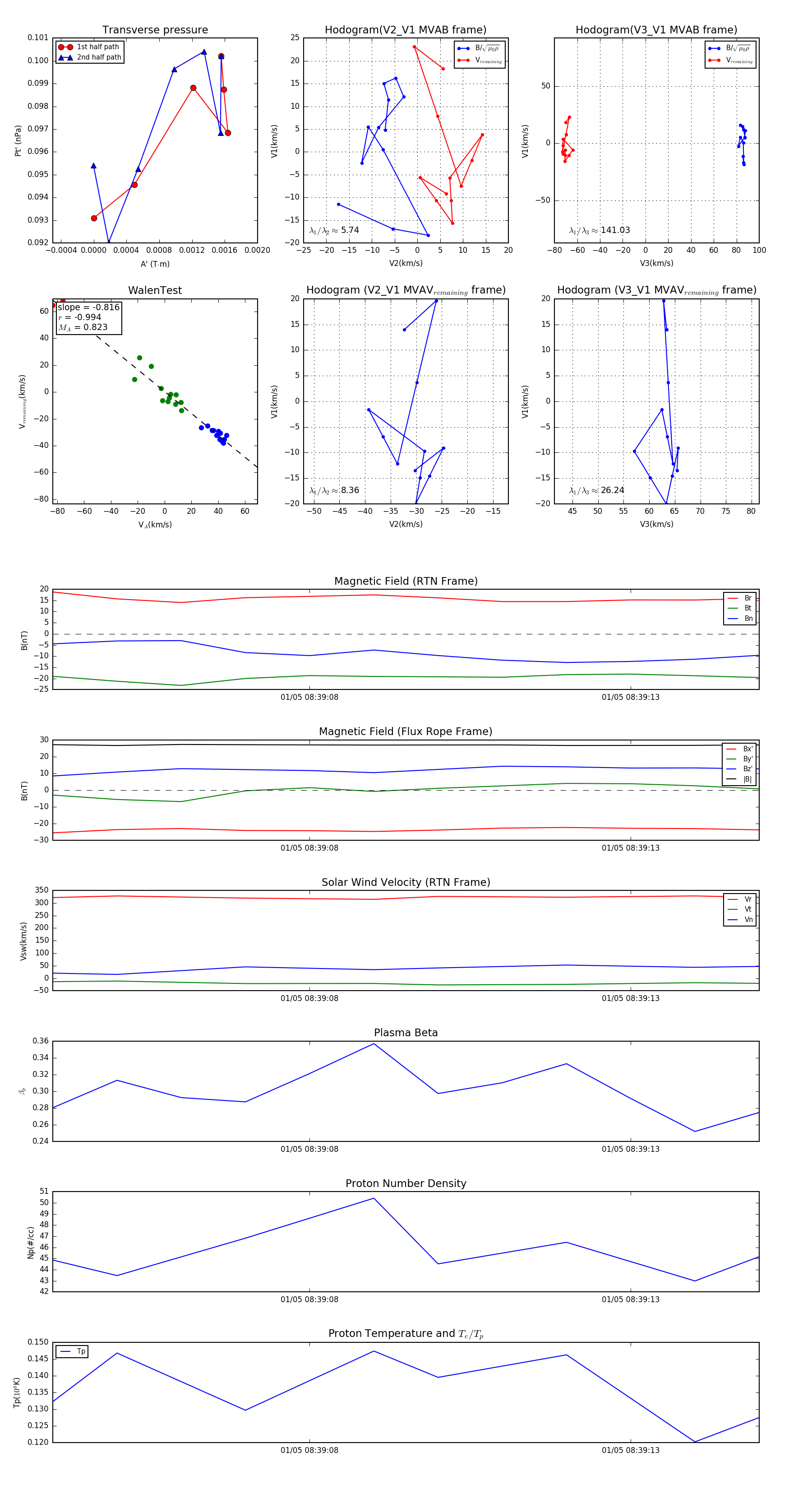
Flux Rope in 2024

Flux Rope Event 2024-01-05 08:39:04 ~ 2024-01-05 08:39:15 (12 seconds)


plot