HOME   LIST
‹–   –›

Flux Rope in 2024

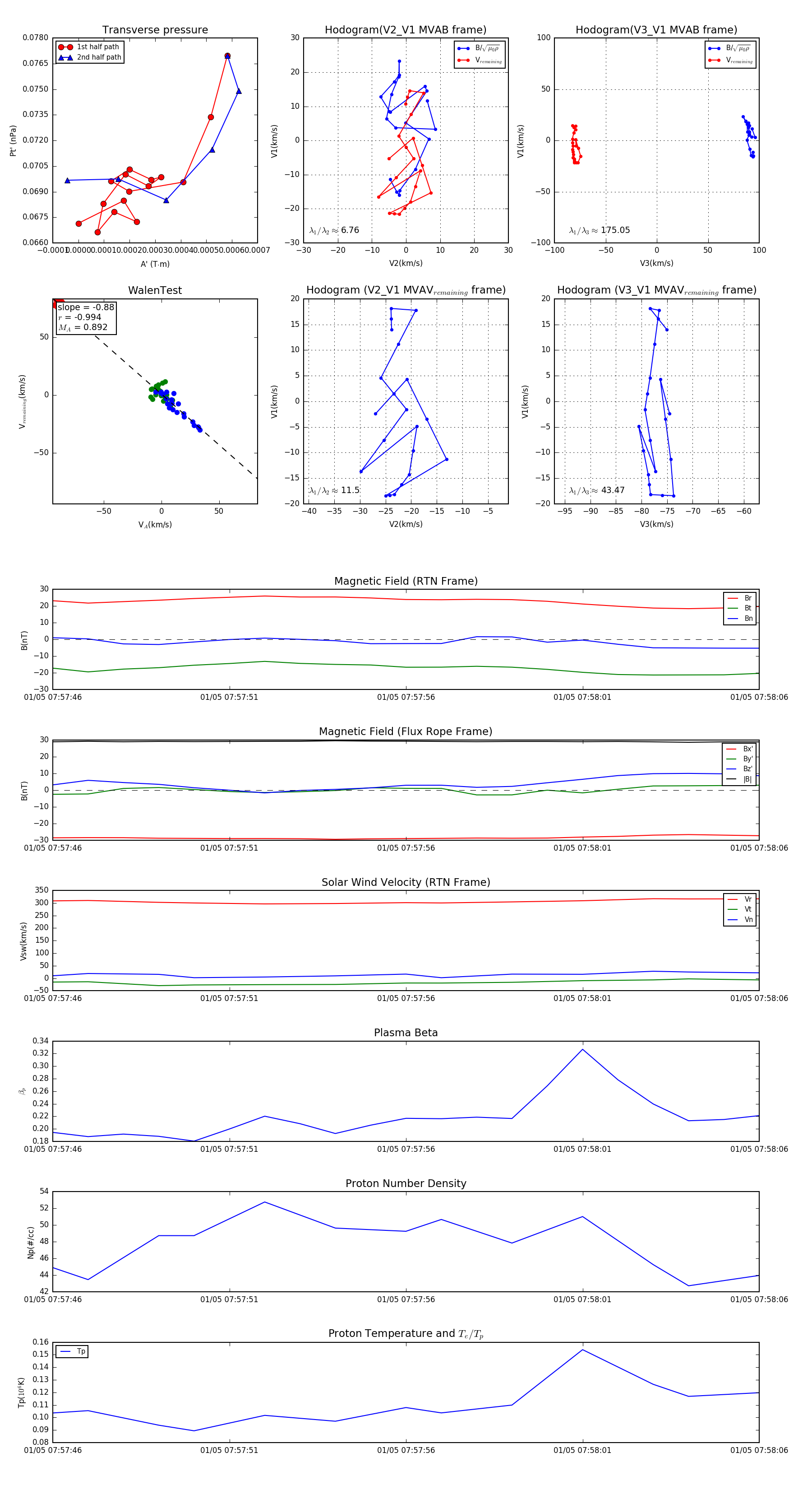
Flux Rope Event 2024-01-05 07:57:46 ~ 2024-01-05 07:58:06 (21 seconds)


plot