HOME   LIST
‹–   –›

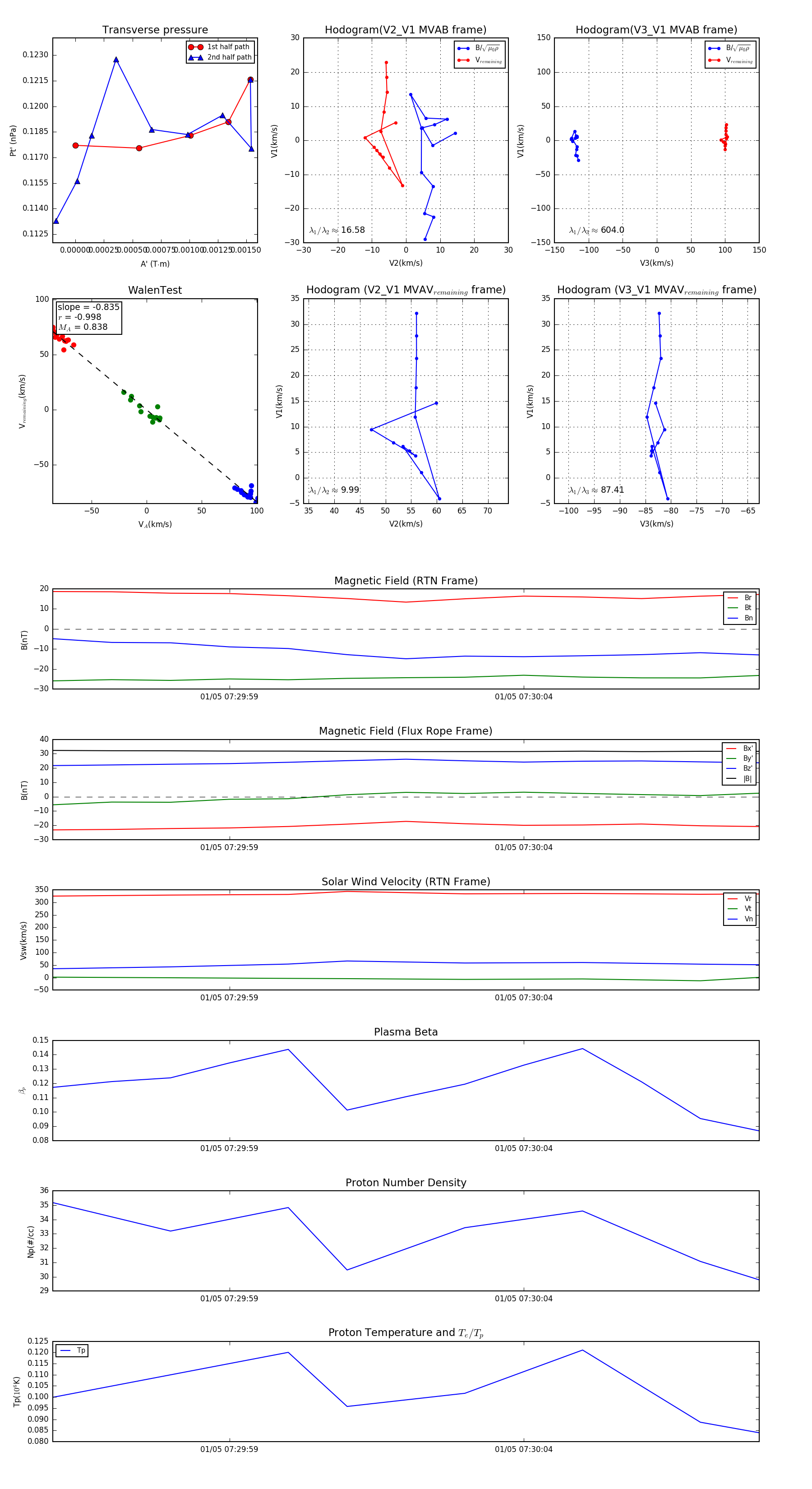
Flux Rope in 2024

Flux Rope Event 2024-01-05 07:29:56 ~ 2024-01-05 07:30:08 (13 seconds)


plot