HOME   LIST
‹–   –›

Flux Rope in 2024

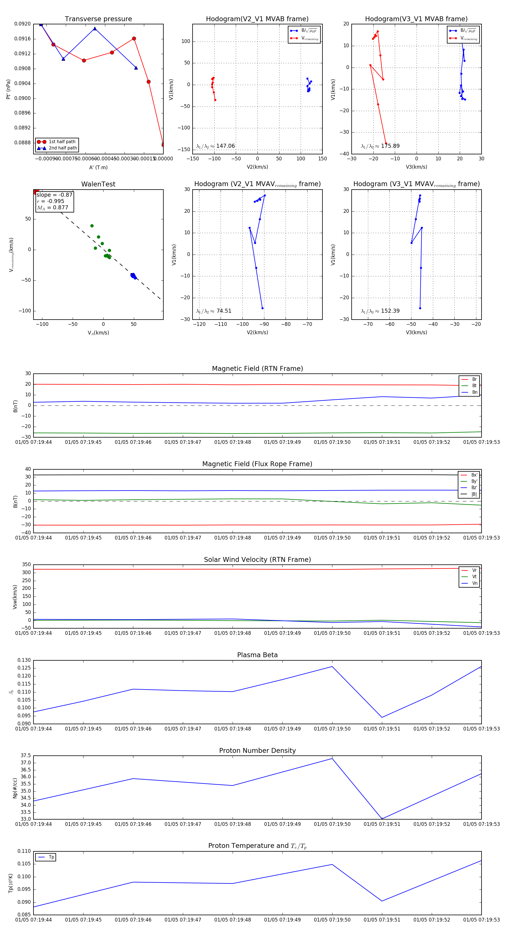
Flux Rope Event 2024-01-05 07:19:44 ~ 2024-01-05 07:19:53 (10 seconds)


plot