HOME   LIST
‹–   –›

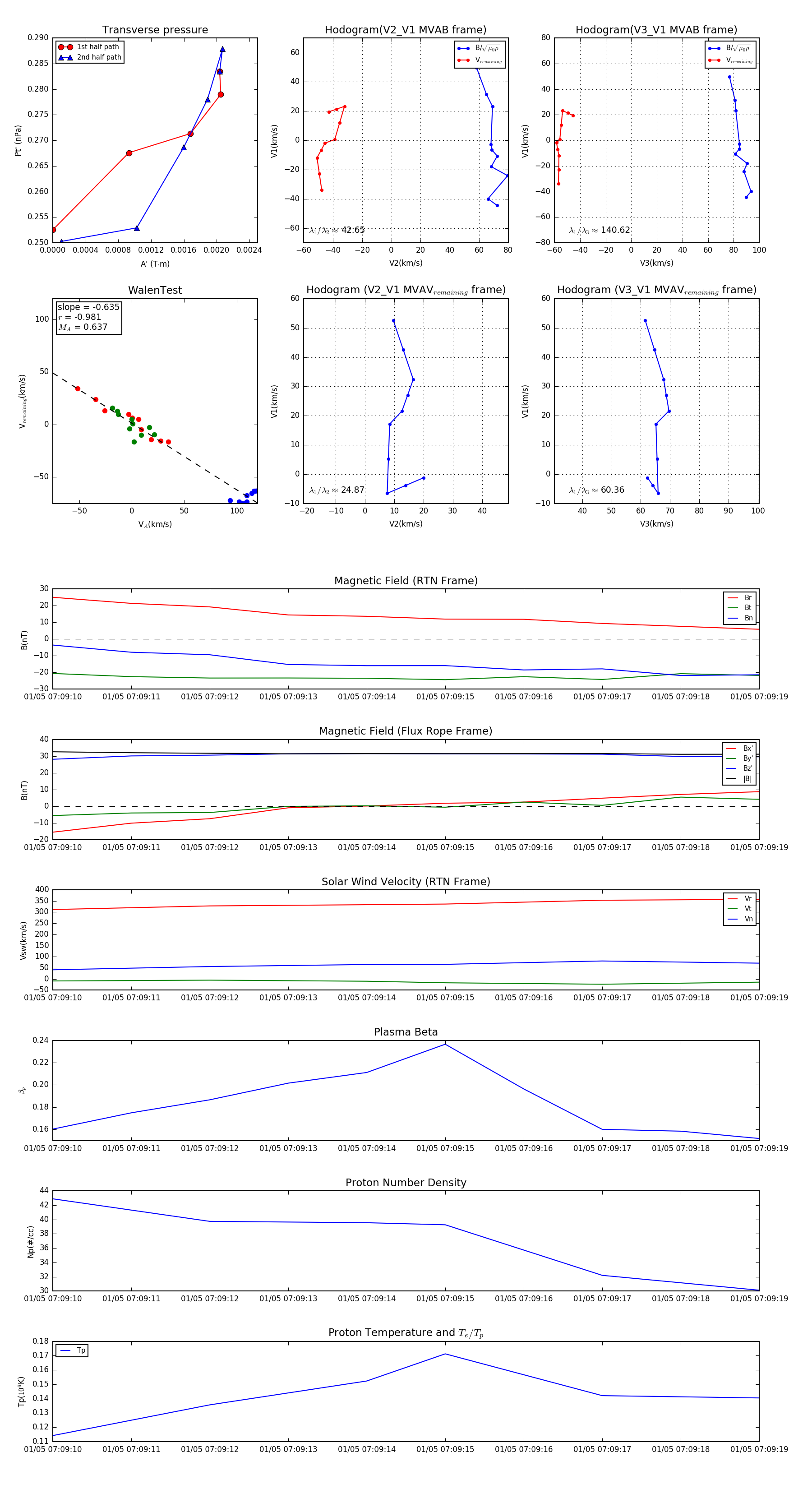
Flux Rope in 2024

Flux Rope Event 2024-01-05 07:09:10 ~ 2024-01-05 07:09:19 (10 seconds)


plot