HOME   LIST
‹–   –›

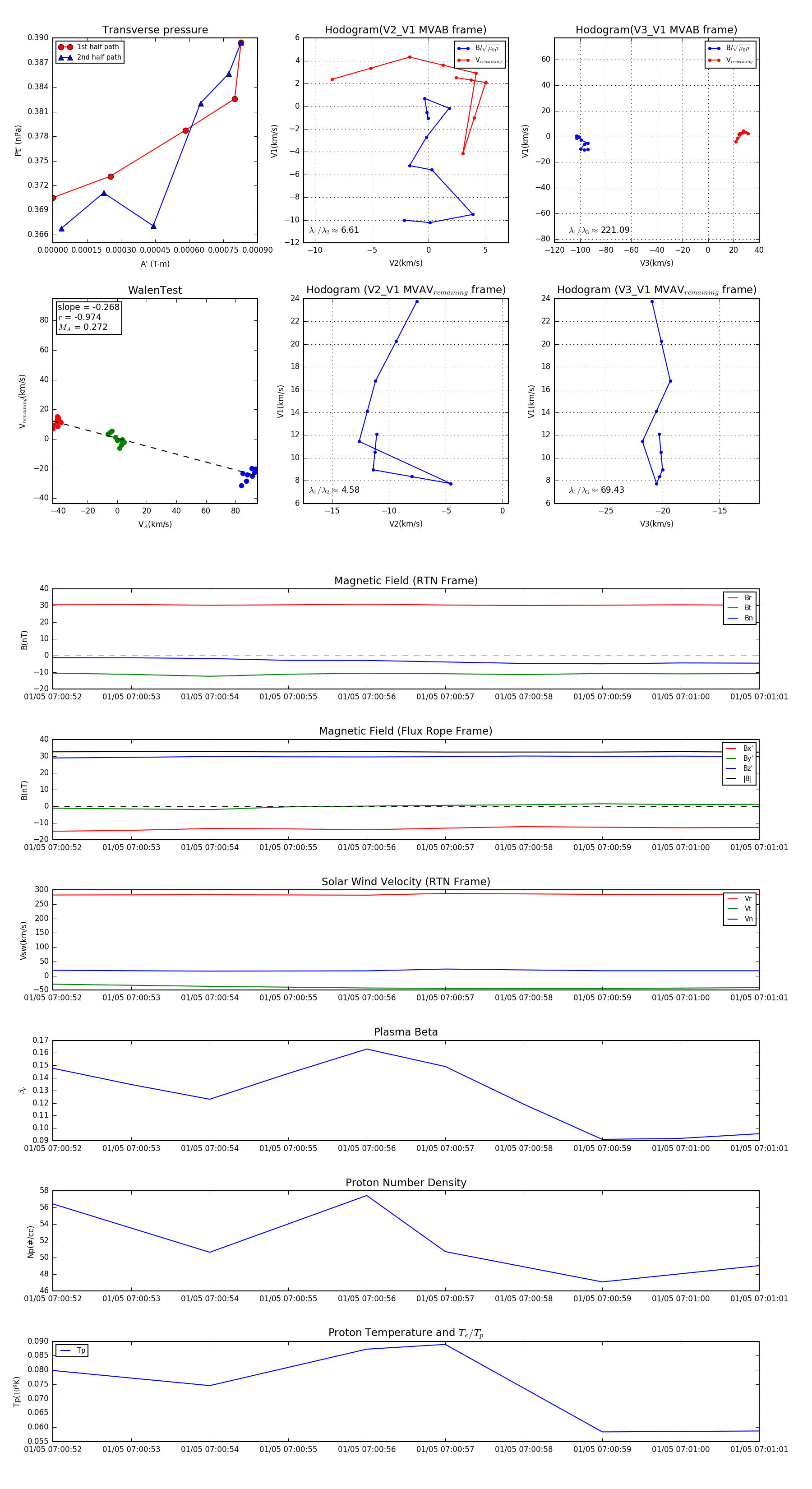
Flux Rope in 2024

Flux Rope Event 2024-01-05 07:00:52 ~ 2024-01-05 07:01:01 (10 seconds)


plot