HOME   LIST
‹–   –›

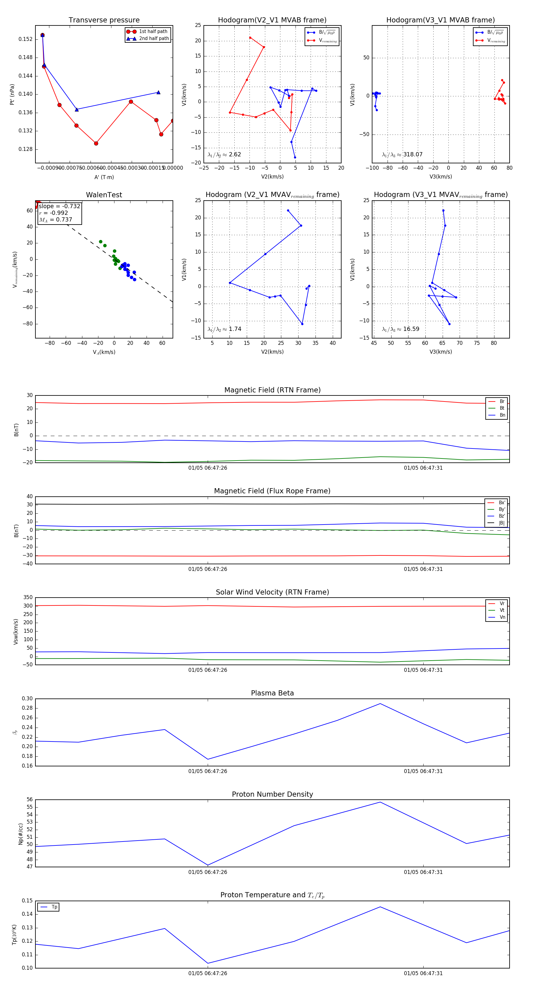
Flux Rope in 2024

Flux Rope Event 2024-01-05 06:47:22 ~ 2024-01-05 06:47:33 (12 seconds)


plot