HOME   LIST
‹–   –›

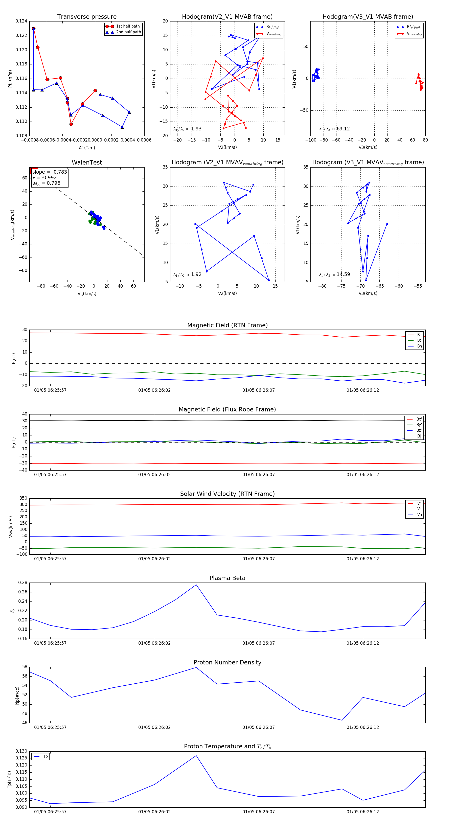
Flux Rope in 2024

Flux Rope Event 2024-01-05 06:25:56 ~ 2024-01-05 06:26:15 (20 seconds)


plot