HOME   LIST
‹–   –›

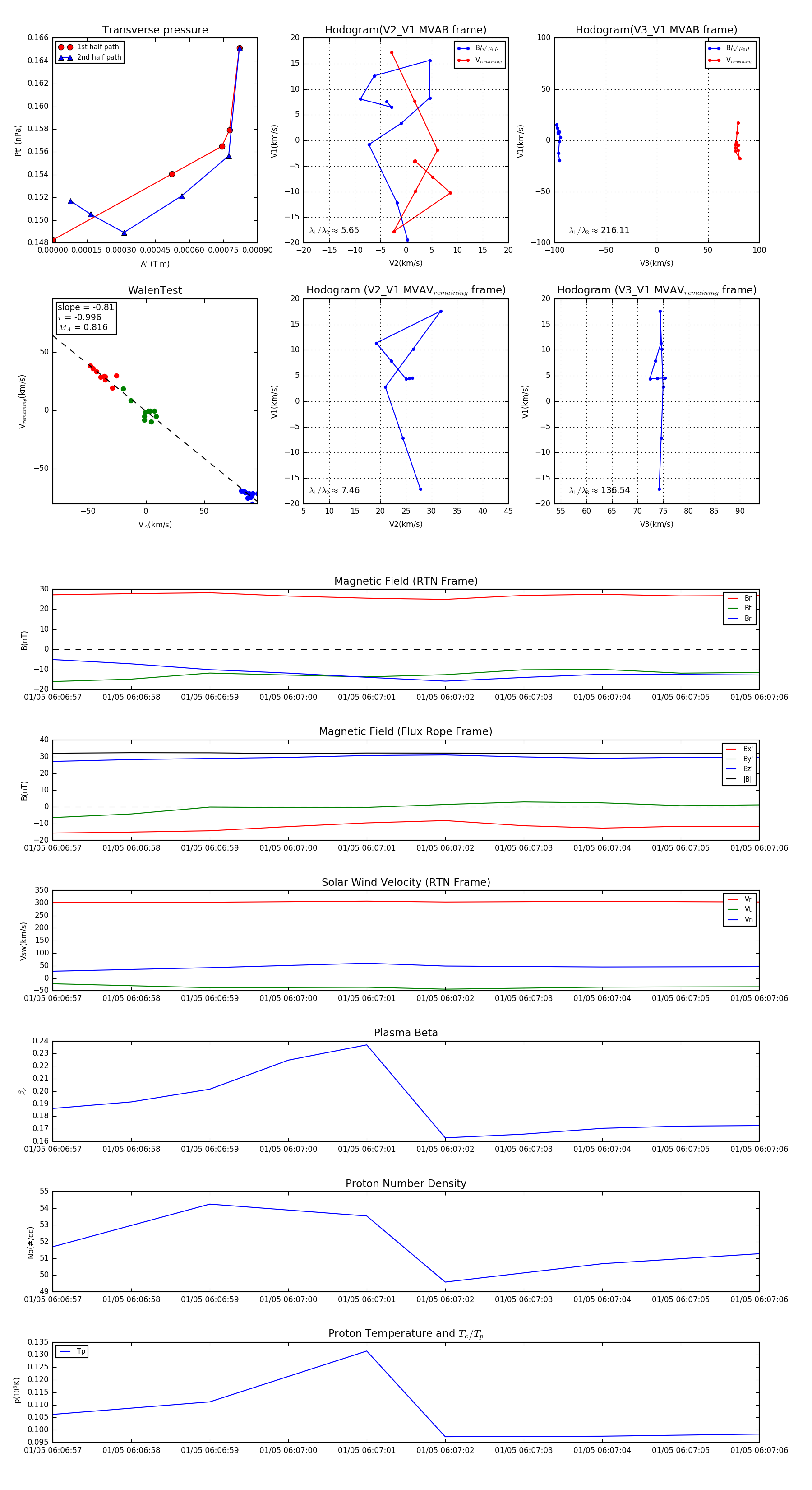
Flux Rope in 2024

Flux Rope Event 2024-01-05 06:06:57 ~ 2024-01-05 06:07:06 (10 seconds)


plot