HOME   LIST
‹–   –›

Flux Rope in 2024

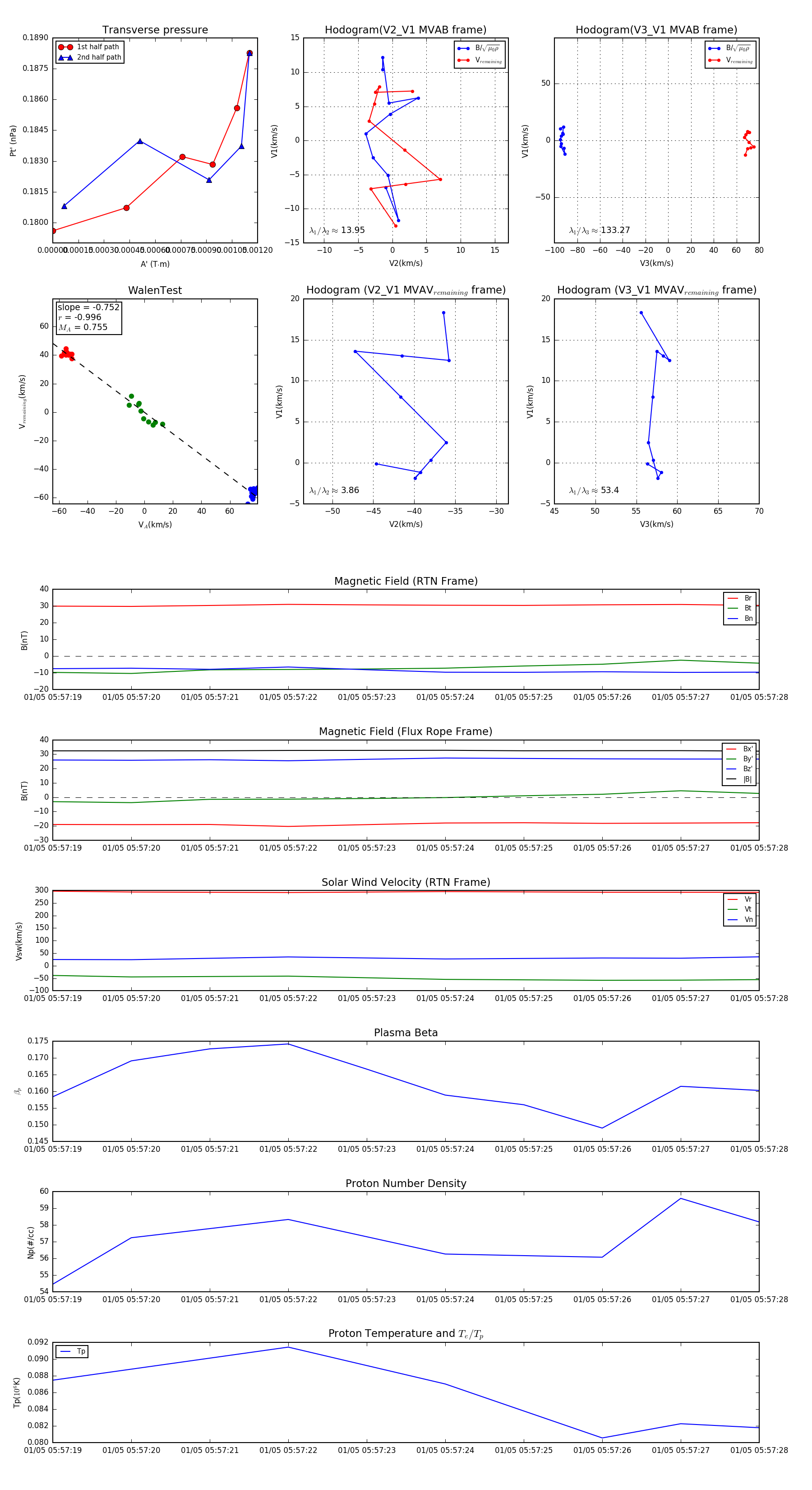
Flux Rope Event 2024-01-05 05:57:19 ~ 2024-01-05 05:57:28 (10 seconds)


plot