HOME   LIST
‹–   –›

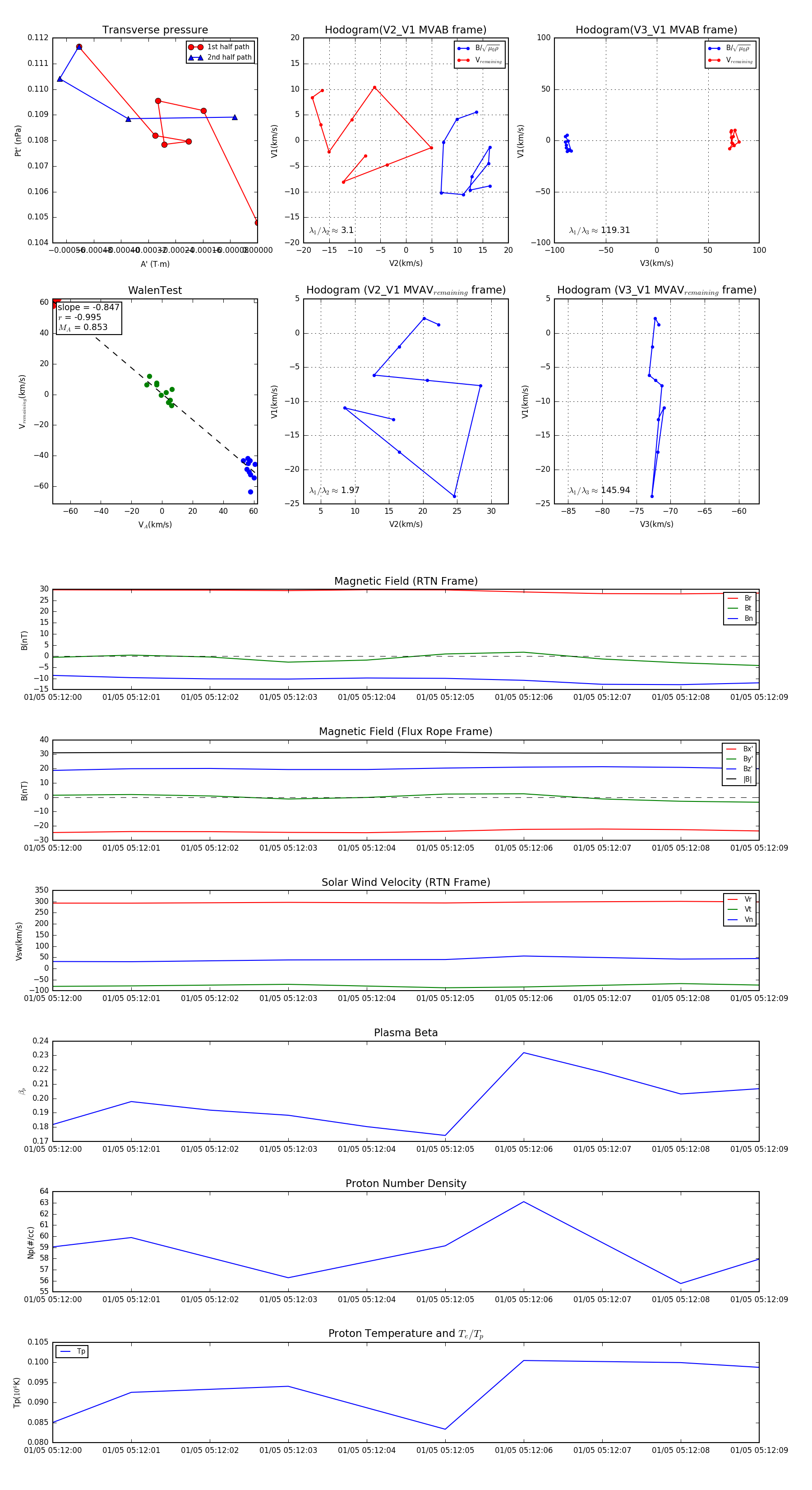
Flux Rope in 2024

Flux Rope Event 2024-01-05 05:12:00 ~ 2024-01-05 05:12:09 (10 seconds)


plot