HOME   LIST
‹–   –›

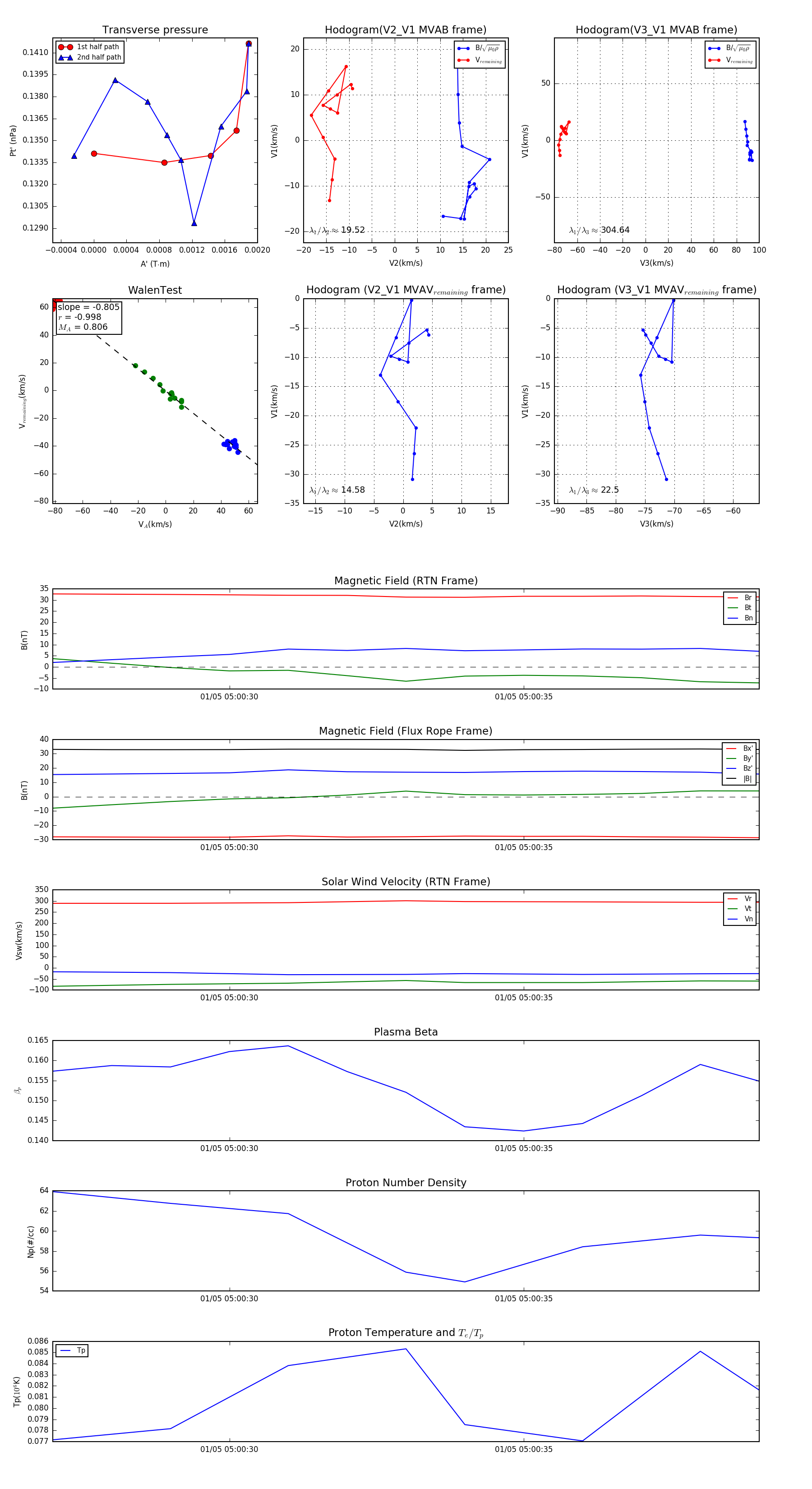
Flux Rope in 2024

Flux Rope Event 2024-01-05 05:00:27 ~ 2024-01-05 05:00:39 (13 seconds)


plot