HOME   LIST
‹–   –›

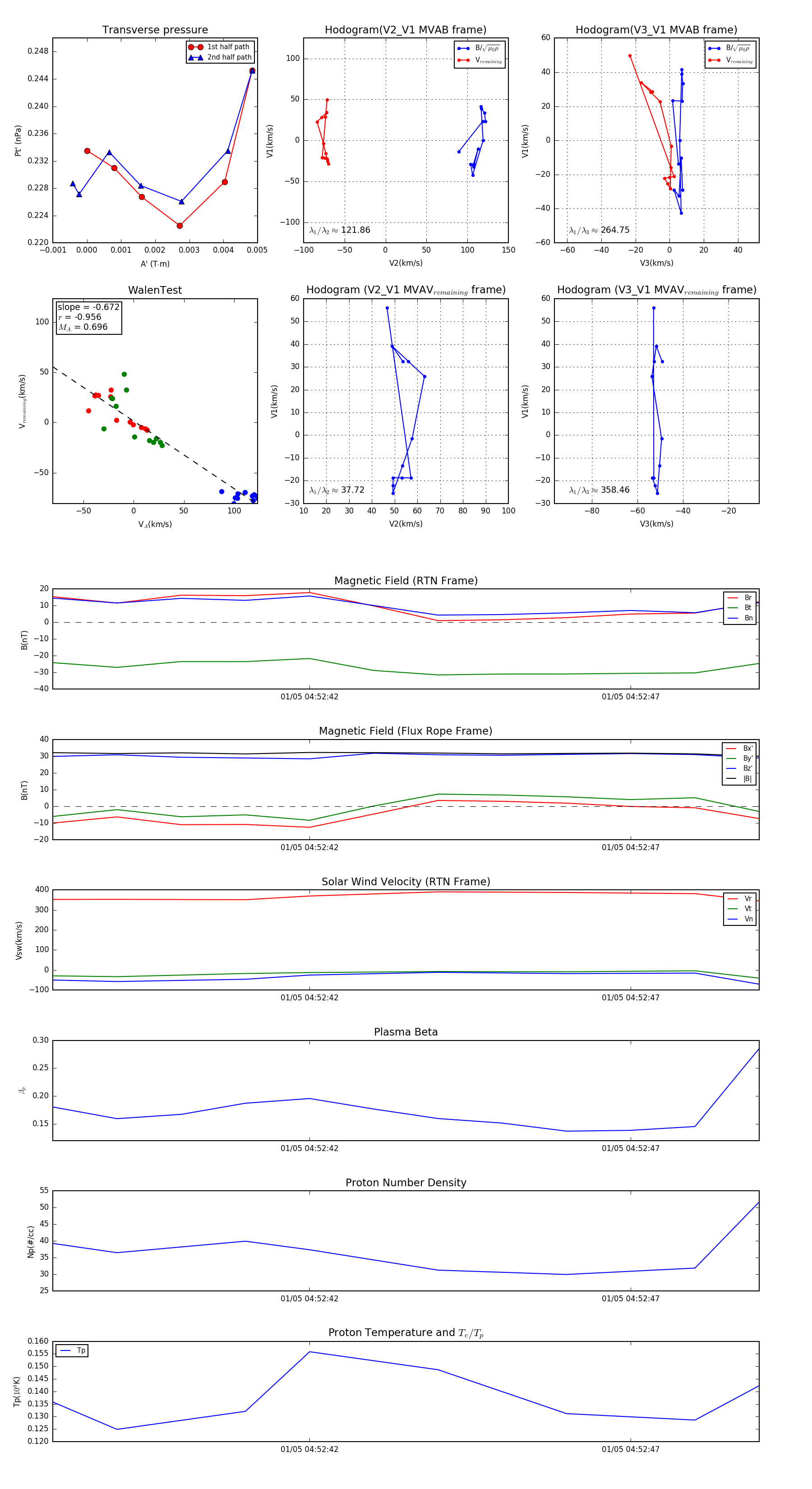
Flux Rope in 2024

Flux Rope Event 2024-01-05 04:52:38 ~ 2024-01-05 04:52:49 (12 seconds)


plot