HOME   LIST
‹–   –›

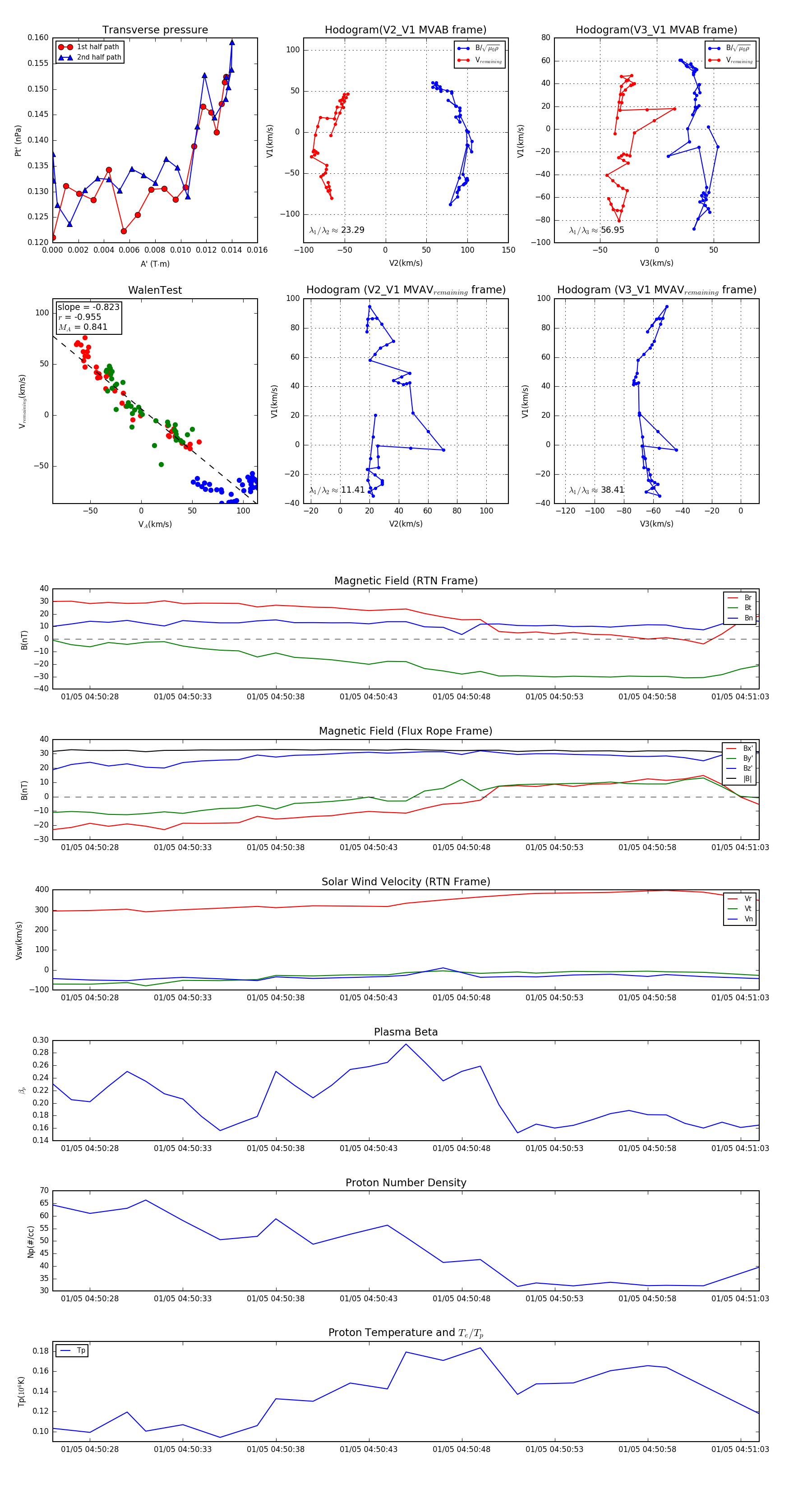
Flux Rope in 2024

Flux Rope Event 2024-01-05 04:50:26 ~ 2024-01-05 04:51:04 (39 seconds)


plot