HOME   LIST
‹–   –›

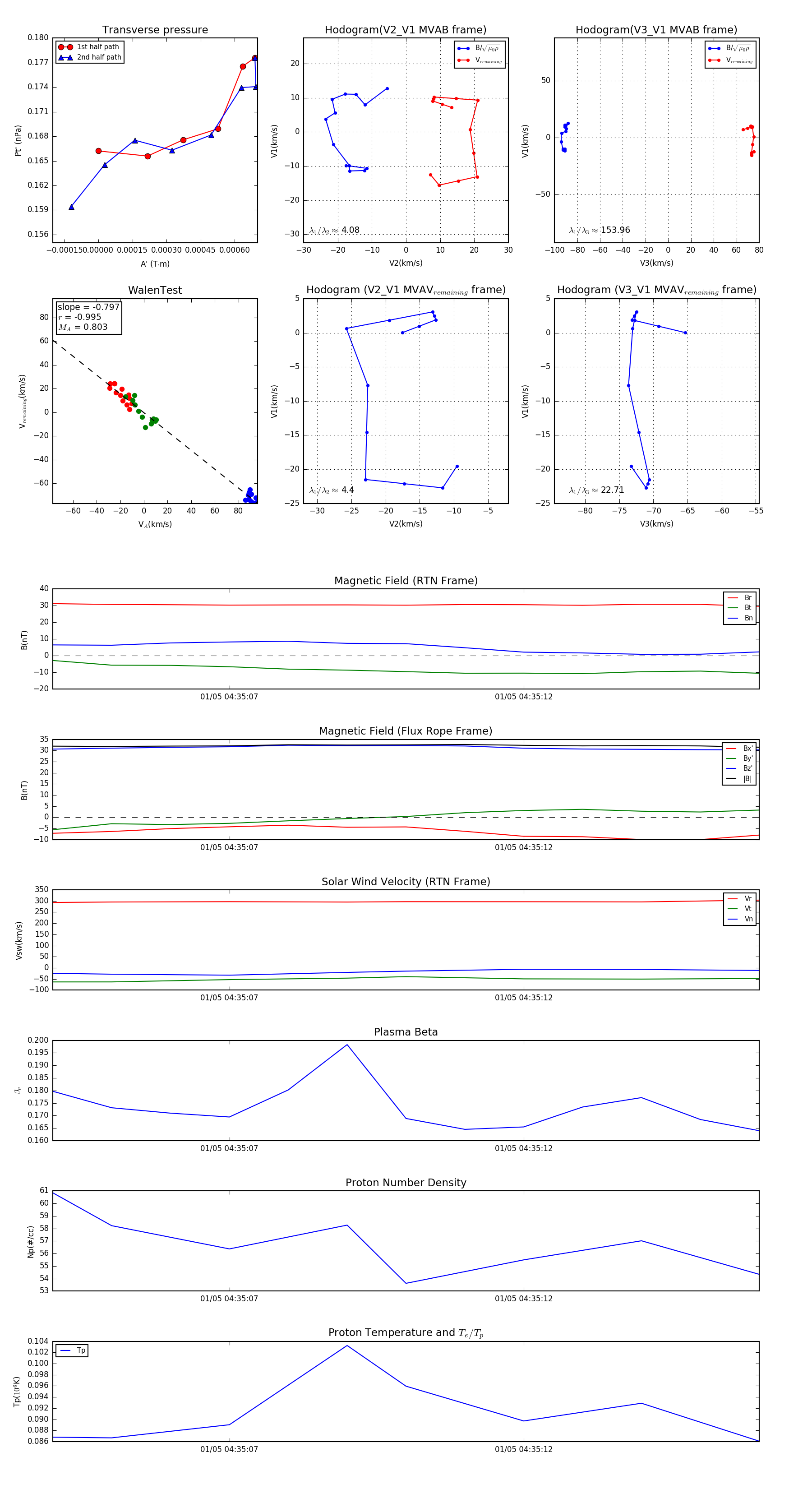
Flux Rope in 2024

Flux Rope Event 2024-01-05 04:35:04 ~ 2024-01-05 04:35:16 (13 seconds)


plot