HOME   LIST
‹–   –›

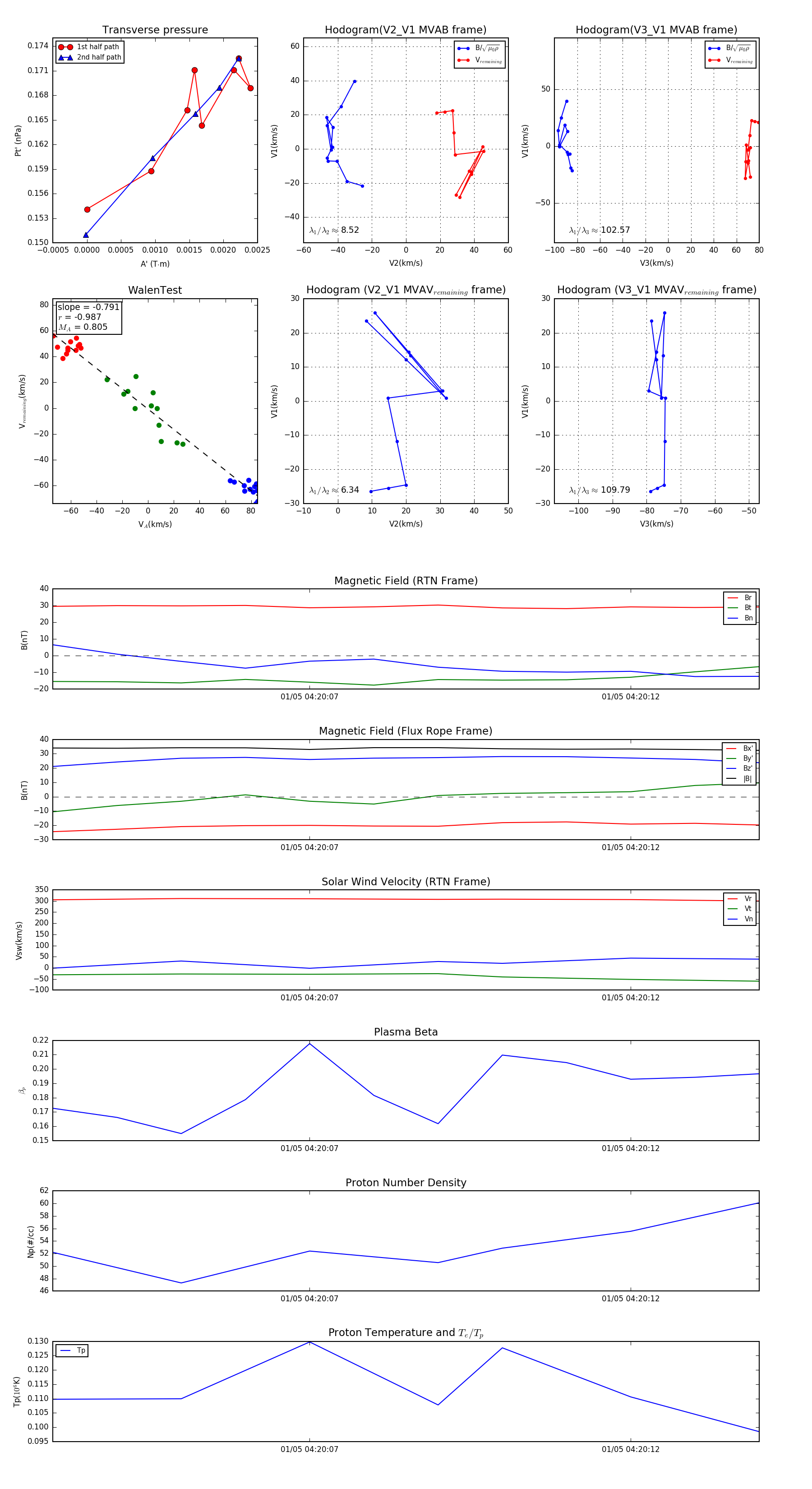
Flux Rope in 2024

Flux Rope Event 2024-01-05 04:20:03 ~ 2024-01-05 04:20:14 (12 seconds)


plot