HOME   LIST
‹–   –›

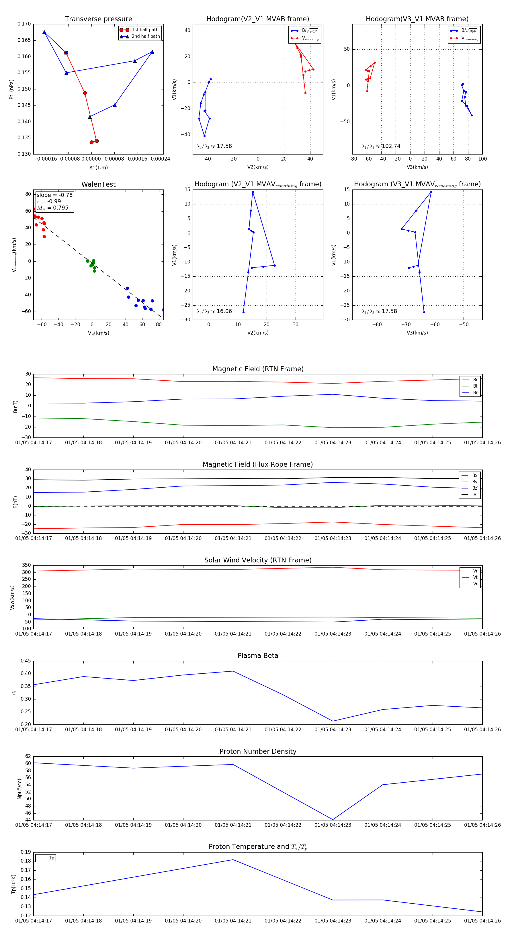
Flux Rope in 2024

Flux Rope Event 2024-01-05 04:14:17 ~ 2024-01-05 04:14:26 (10 seconds)


plot