HOME   LIST
‹–   –›

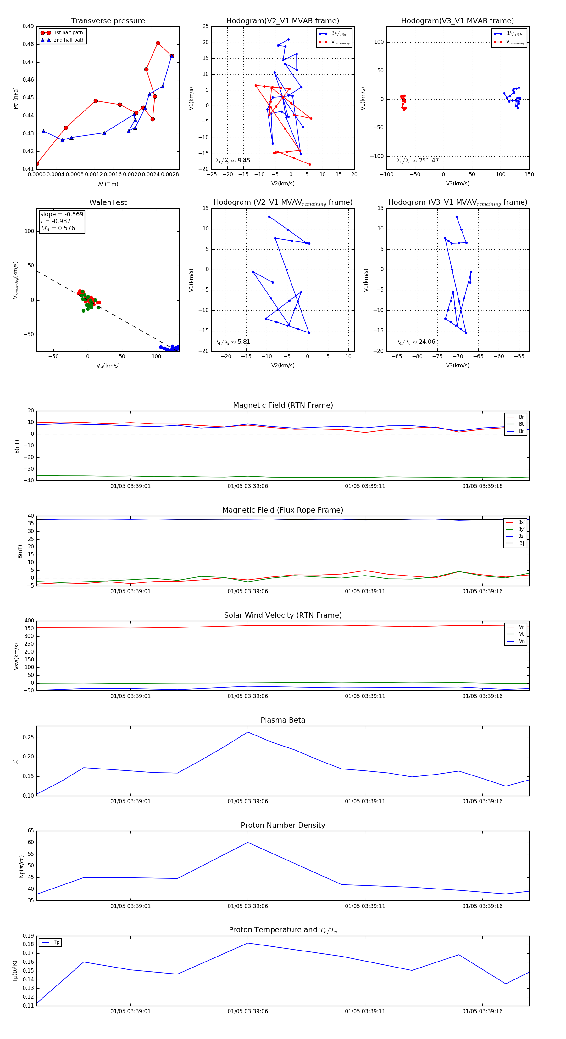
Flux Rope in 2024

Flux Rope Event 2024-01-05 03:38:57 ~ 2024-01-05 03:39:18 (22 seconds)


plot