HOME   LIST
‹–   –›

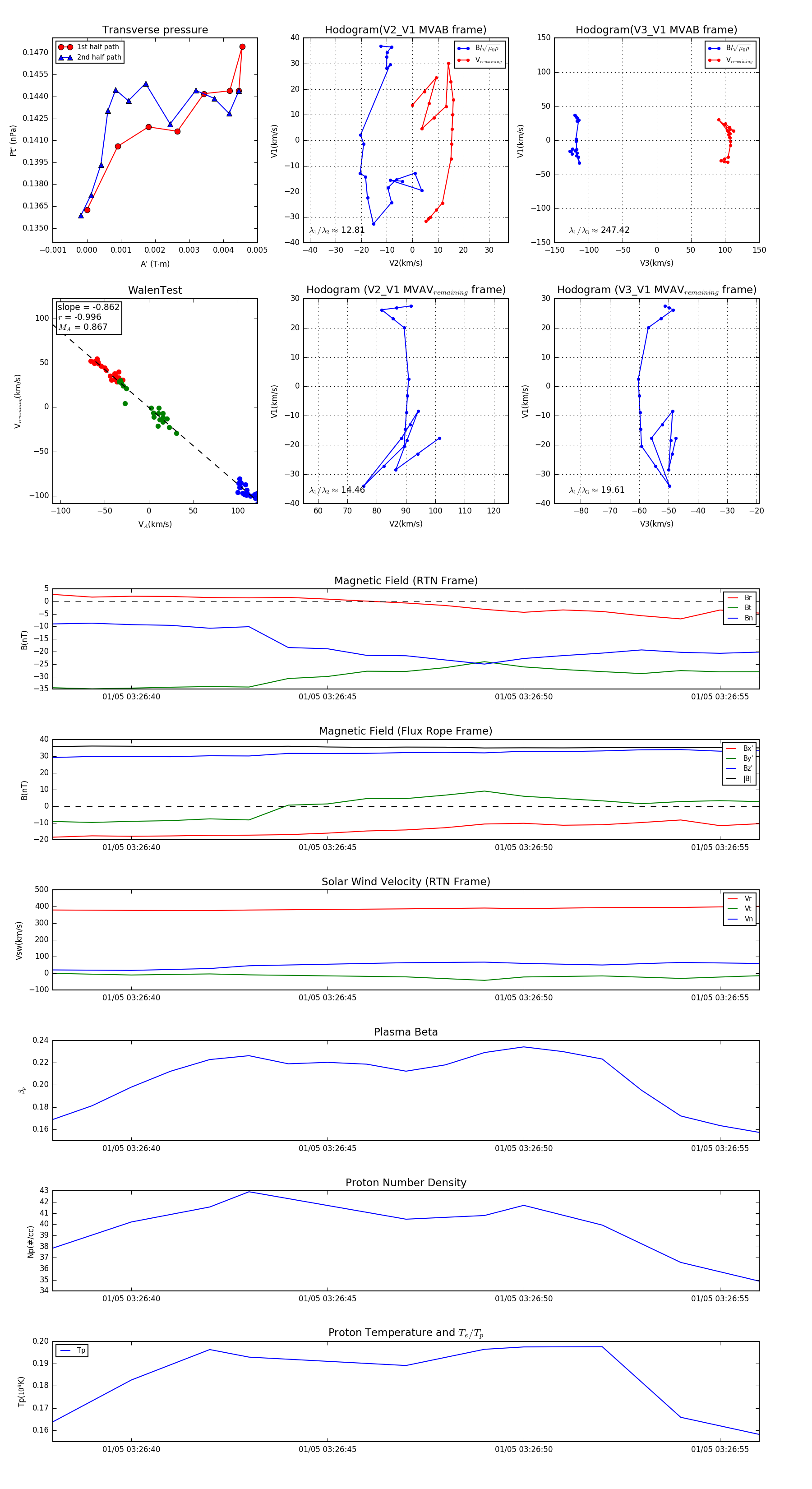
Flux Rope in 2024

Flux Rope Event 2024-01-05 03:26:38 ~ 2024-01-05 03:26:56 (19 seconds)


plot