HOME   LIST
‹–   –›

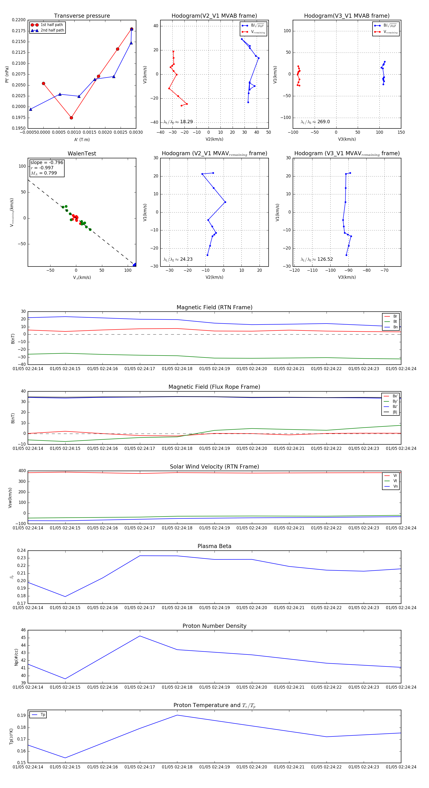
Flux Rope in 2024

Flux Rope Event 2024-01-05 02:24:14 ~ 2024-01-05 02:24:24 (11 seconds)


plot