HOME   LIST
‹–   –›

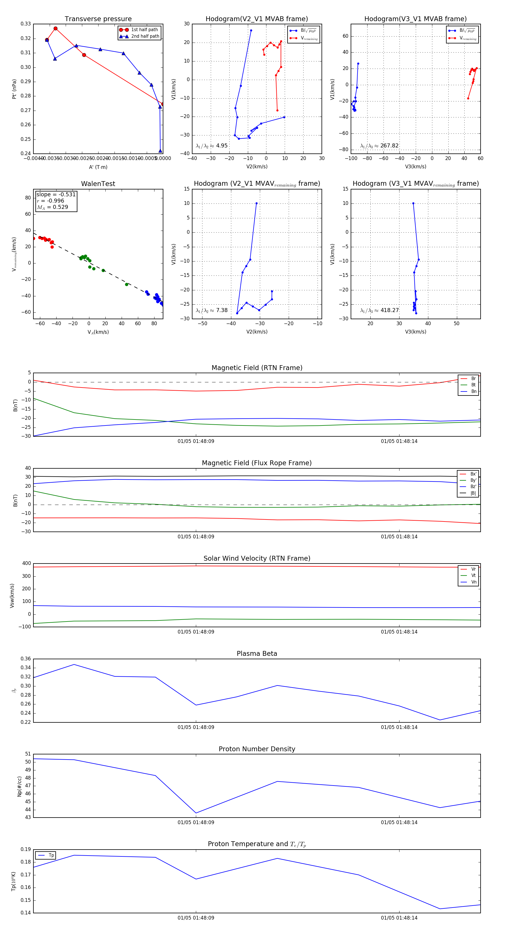
Flux Rope in 2024

Flux Rope Event 2024-01-05 01:48:05 ~ 2024-01-05 01:48:16 (12 seconds)


plot