HOME   LIST
‹–   –›

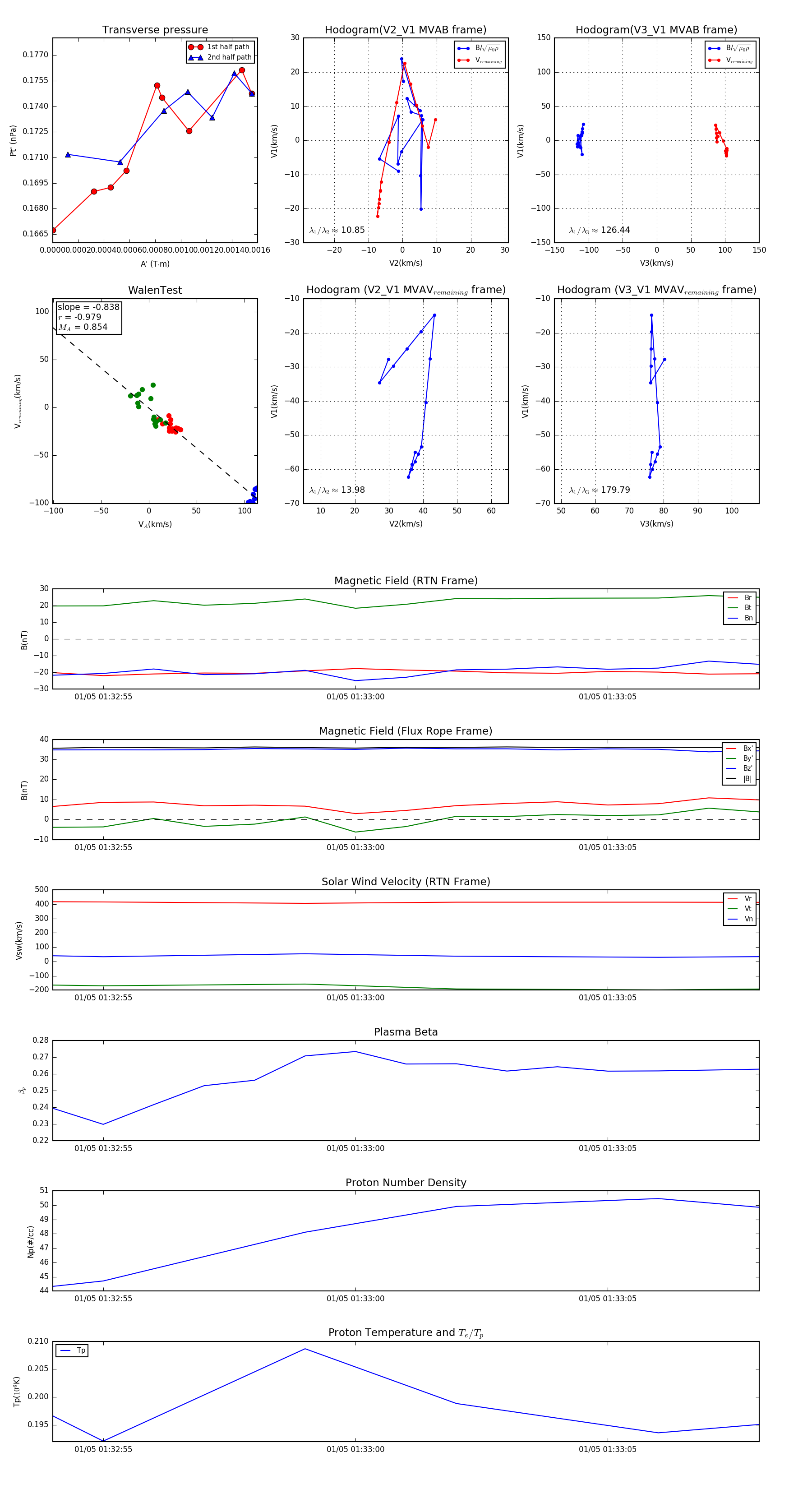
Flux Rope in 2024

Flux Rope Event 2024-01-05 01:32:54 ~ 2024-01-05 01:33:08 (15 seconds)


plot