HOME   LIST
‹–   –›

Flux Rope in 2024

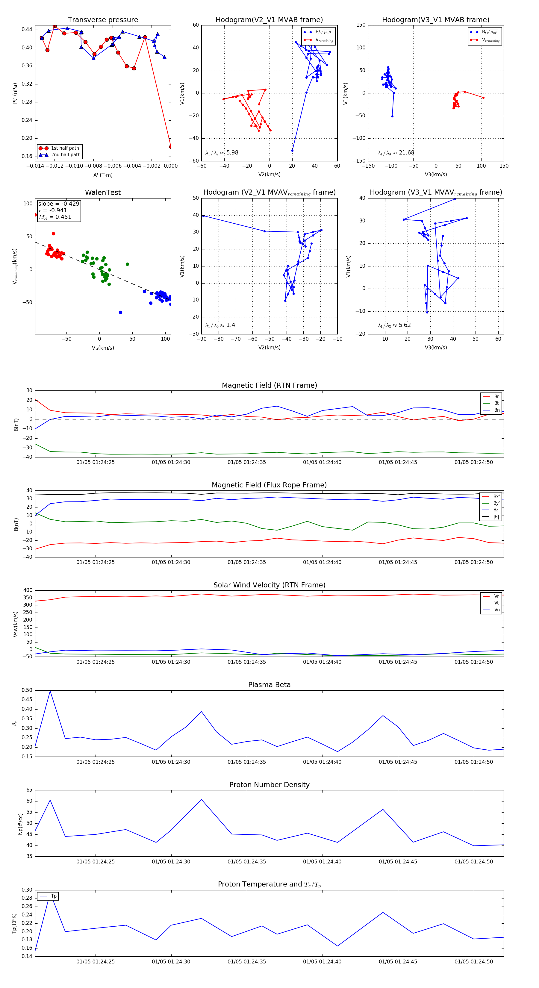
Flux Rope Event 2024-01-05 01:24:21 ~ 2024-01-05 01:24:52 (32 seconds)


plot