HOME   LIST
‹–   –›

Flux Rope in 2024

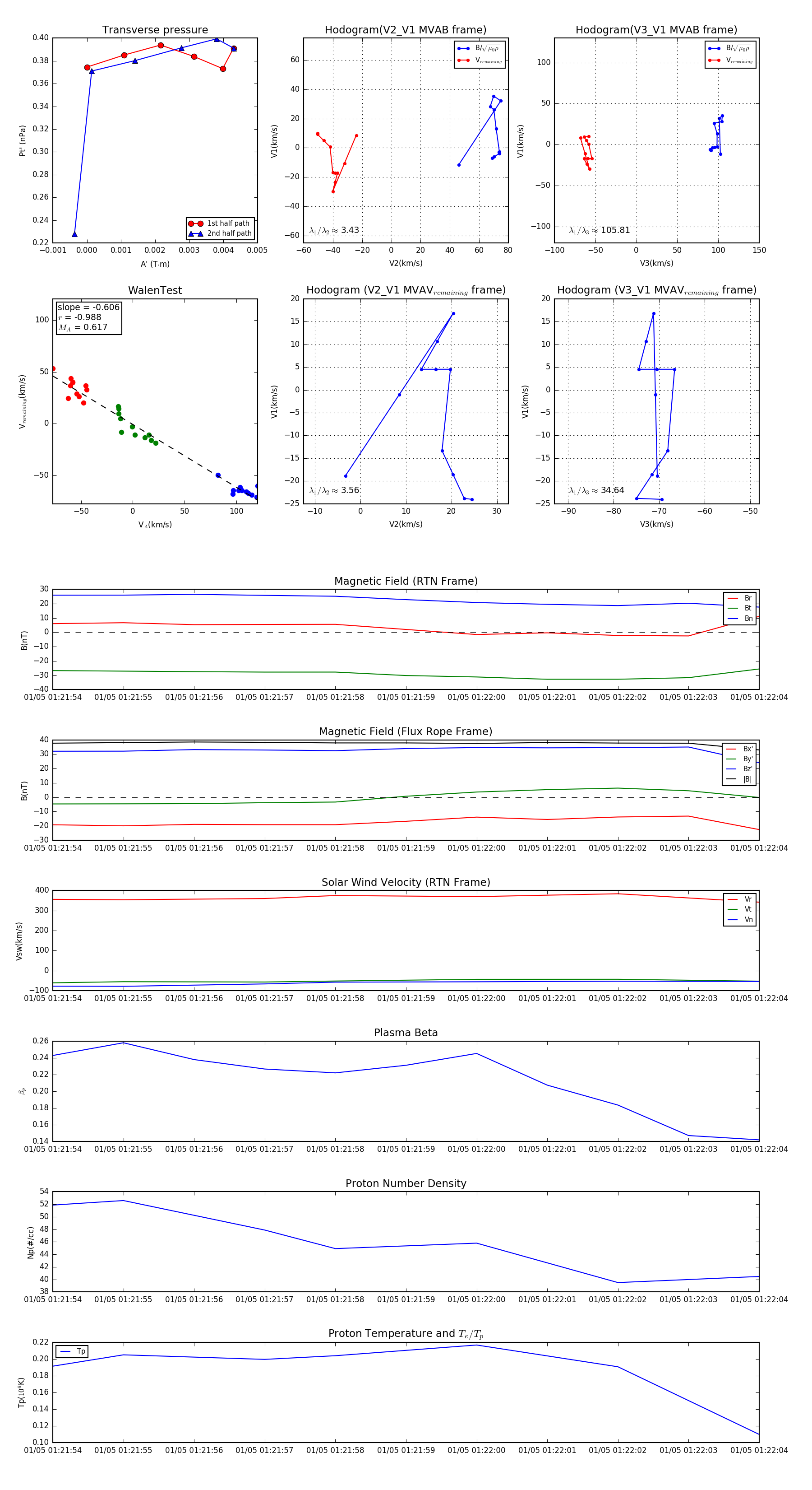
Flux Rope Event 2024-01-05 01:21:54 ~ 2024-01-05 01:22:04 (11 seconds)


plot