HOME   LIST
‹–   –›

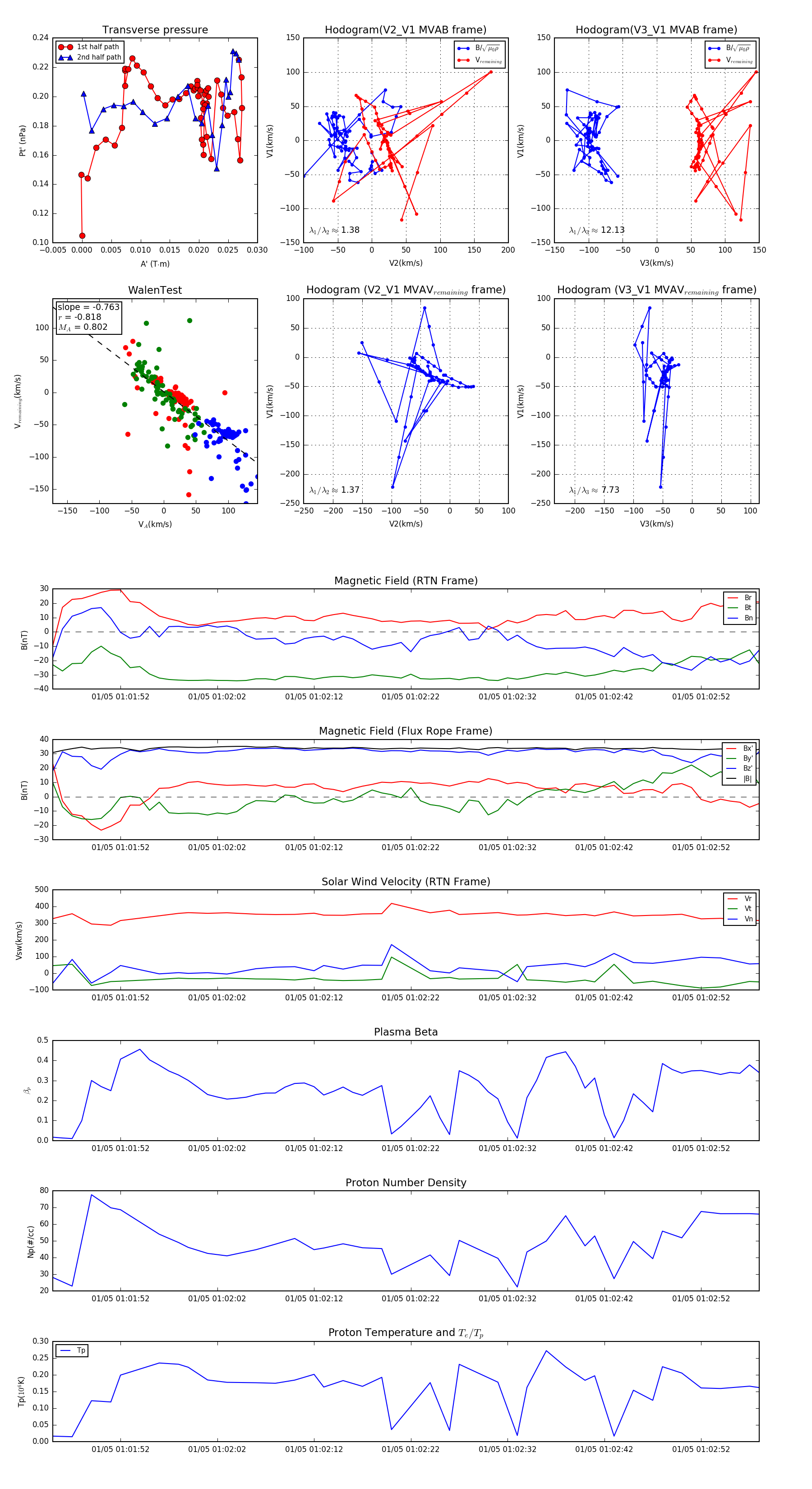
Flux Rope in 2024

Flux Rope Event 2024-01-05 01:01:45 ~ 2024-01-05 01:02:58 (74 seconds)


plot