HOME   LIST
‹–   –›

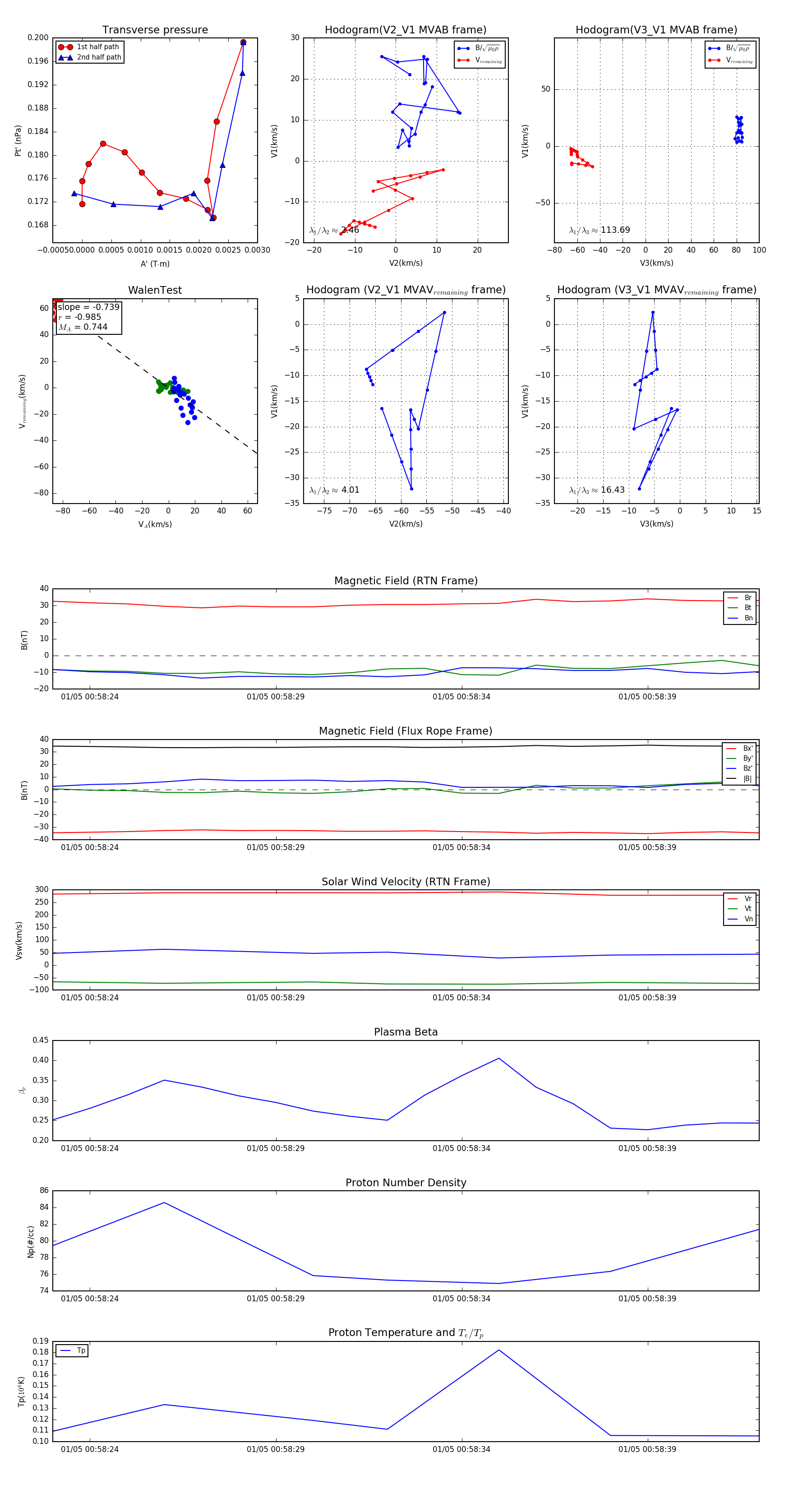
Flux Rope in 2024

Flux Rope Event 2024-01-05 00:58:23 ~ 2024-01-05 00:58:42 (20 seconds)


plot