HOME   LIST
‹–   –›

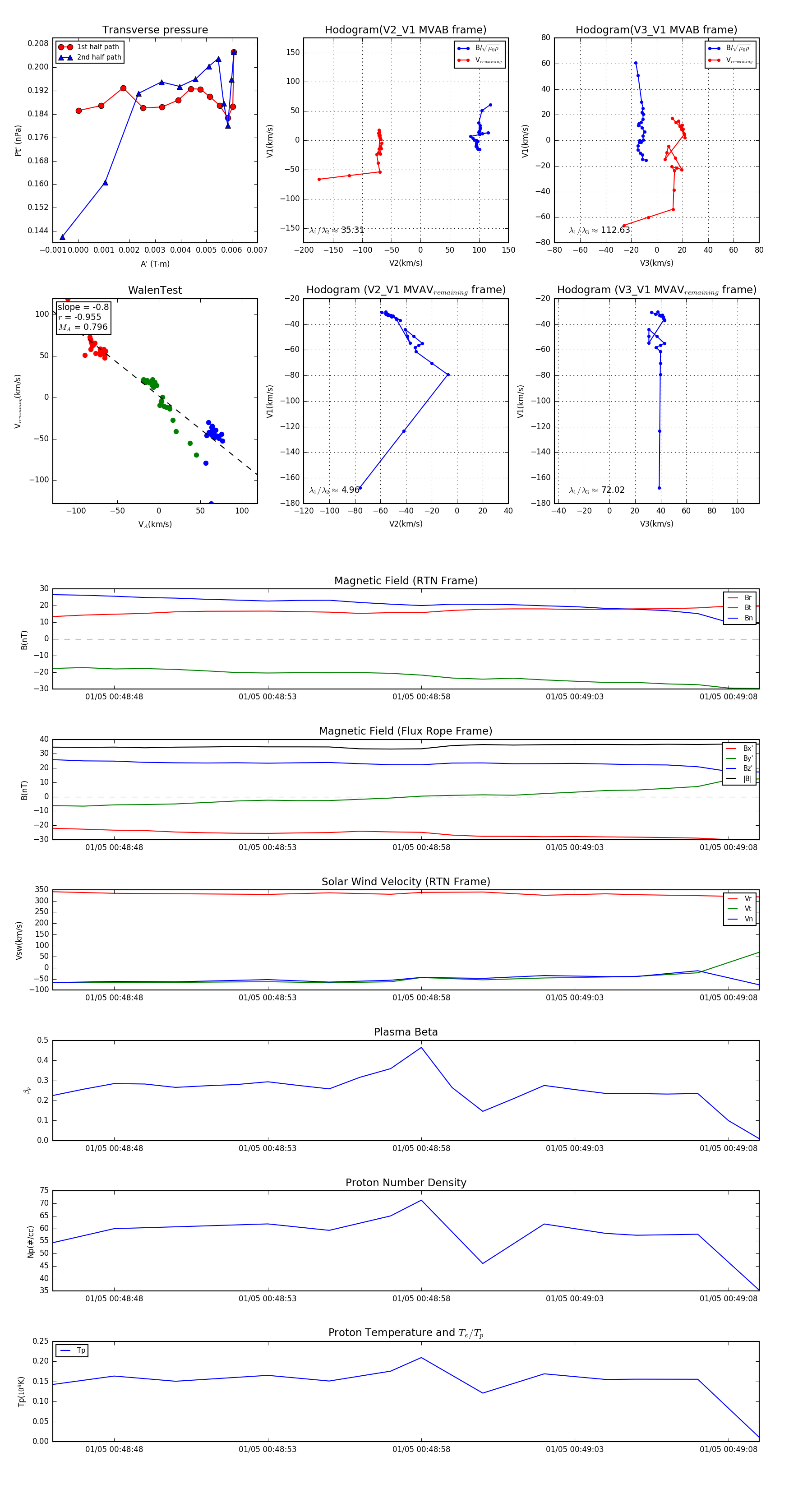
Flux Rope in 2024

Flux Rope Event 2024-01-05 00:48:46 ~ 2024-01-05 00:49:09 (24 seconds)


plot