HOME   LIST
‹–   –›

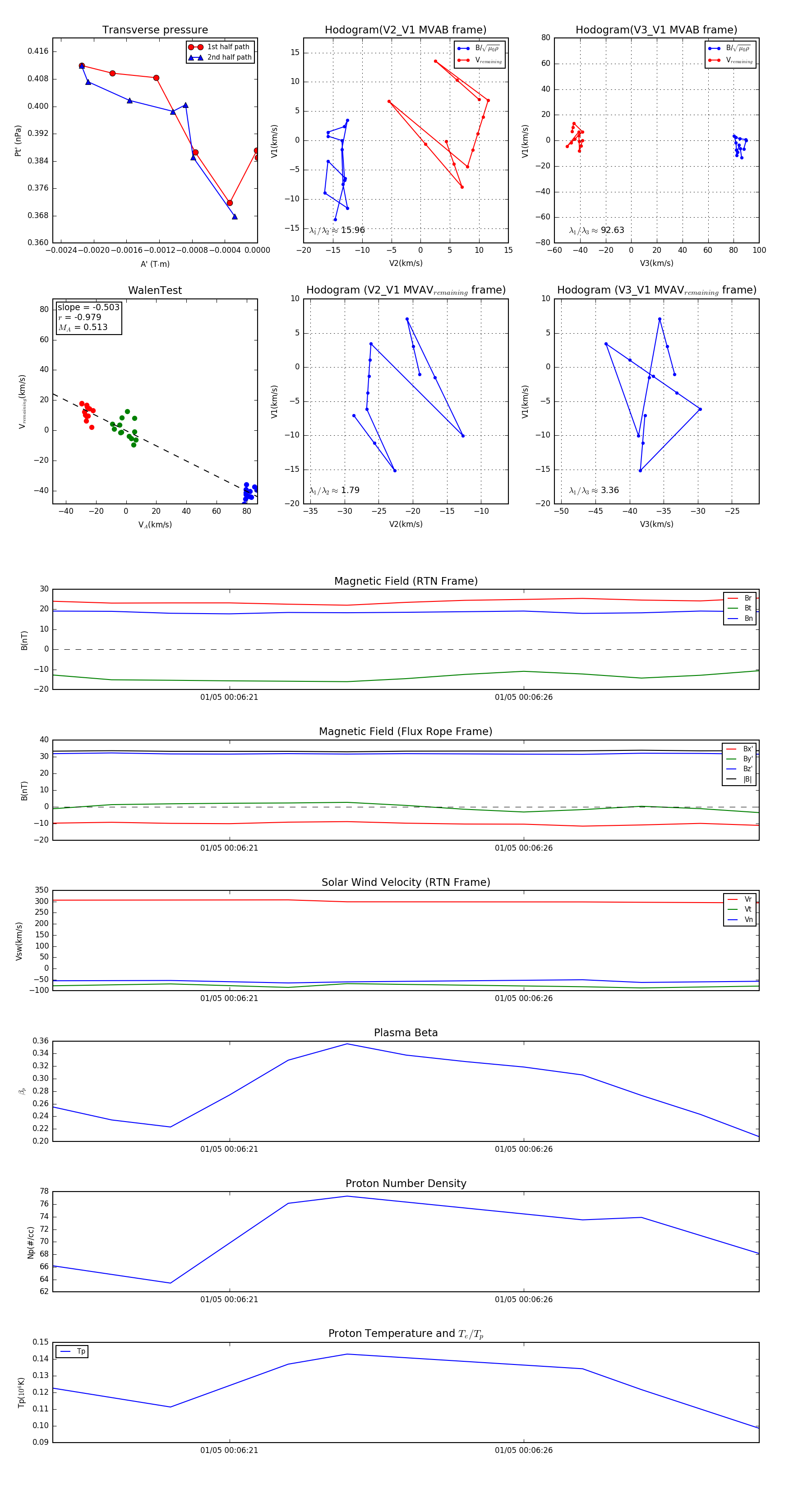
Flux Rope in 2024

Flux Rope Event 2024-01-05 00:06:18 ~ 2024-01-05 00:06:30 (13 seconds)


plot