HOME   LIST
‹–   –›

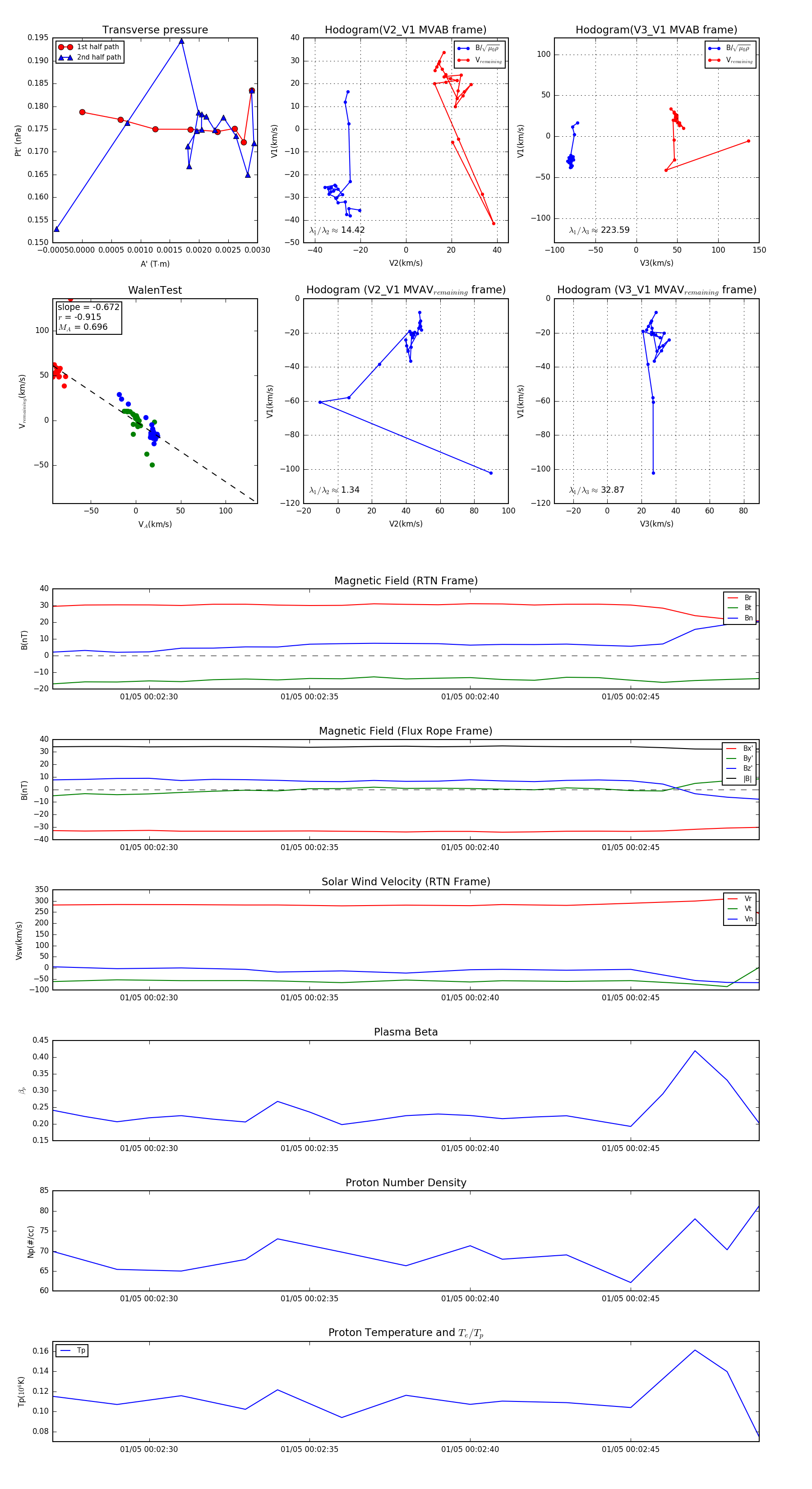
Flux Rope in 2024

Flux Rope Event 2024-01-05 00:02:27 ~ 2024-01-05 00:02:49 (23 seconds)


plot