HOME   LIST
‹–   –›

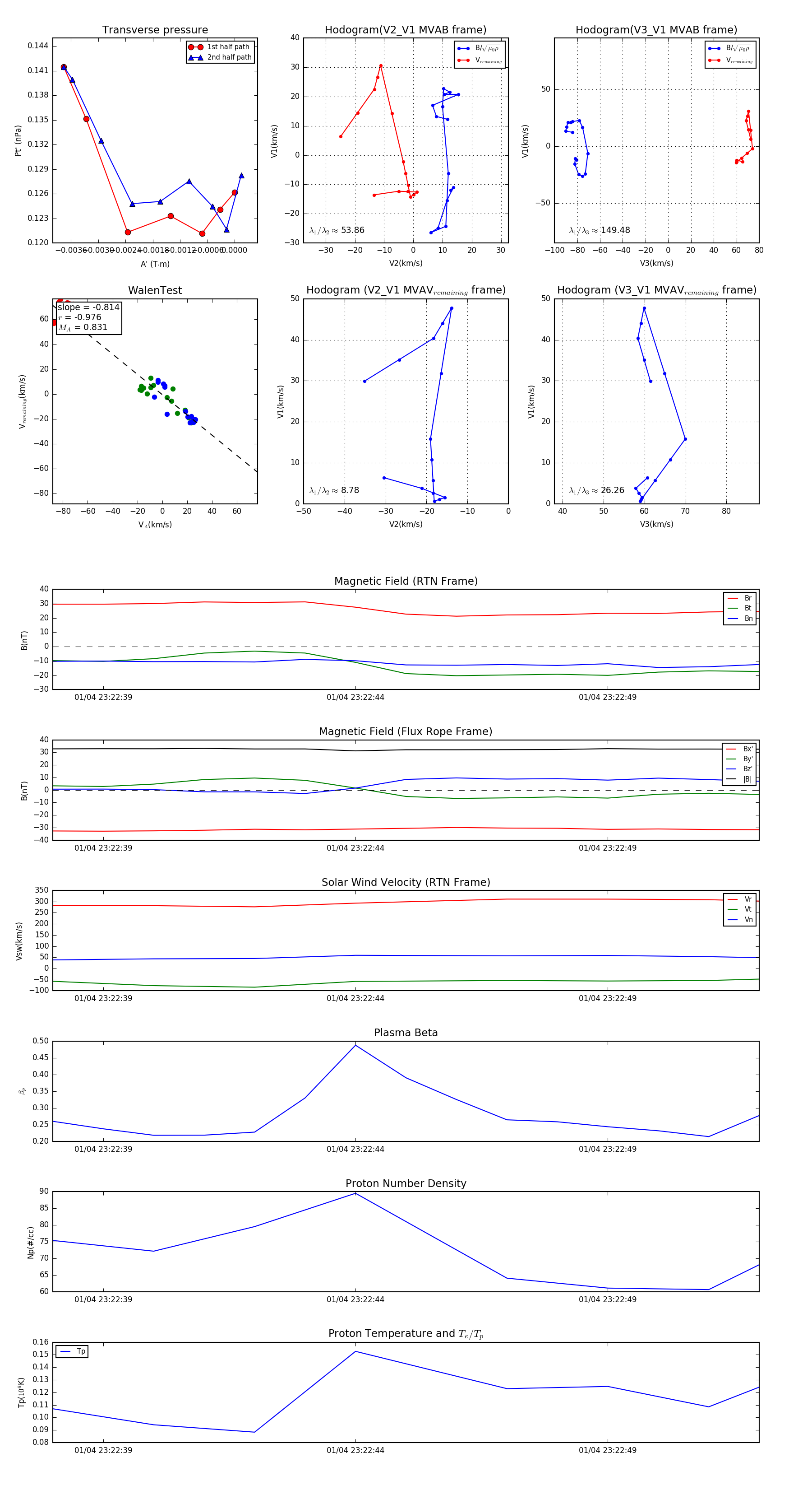
Flux Rope in 2024

Flux Rope Event 2024-01-04 23:22:38 ~ 2024-01-04 23:22:52 (15 seconds)


plot