HOME   LIST
‹–   –›

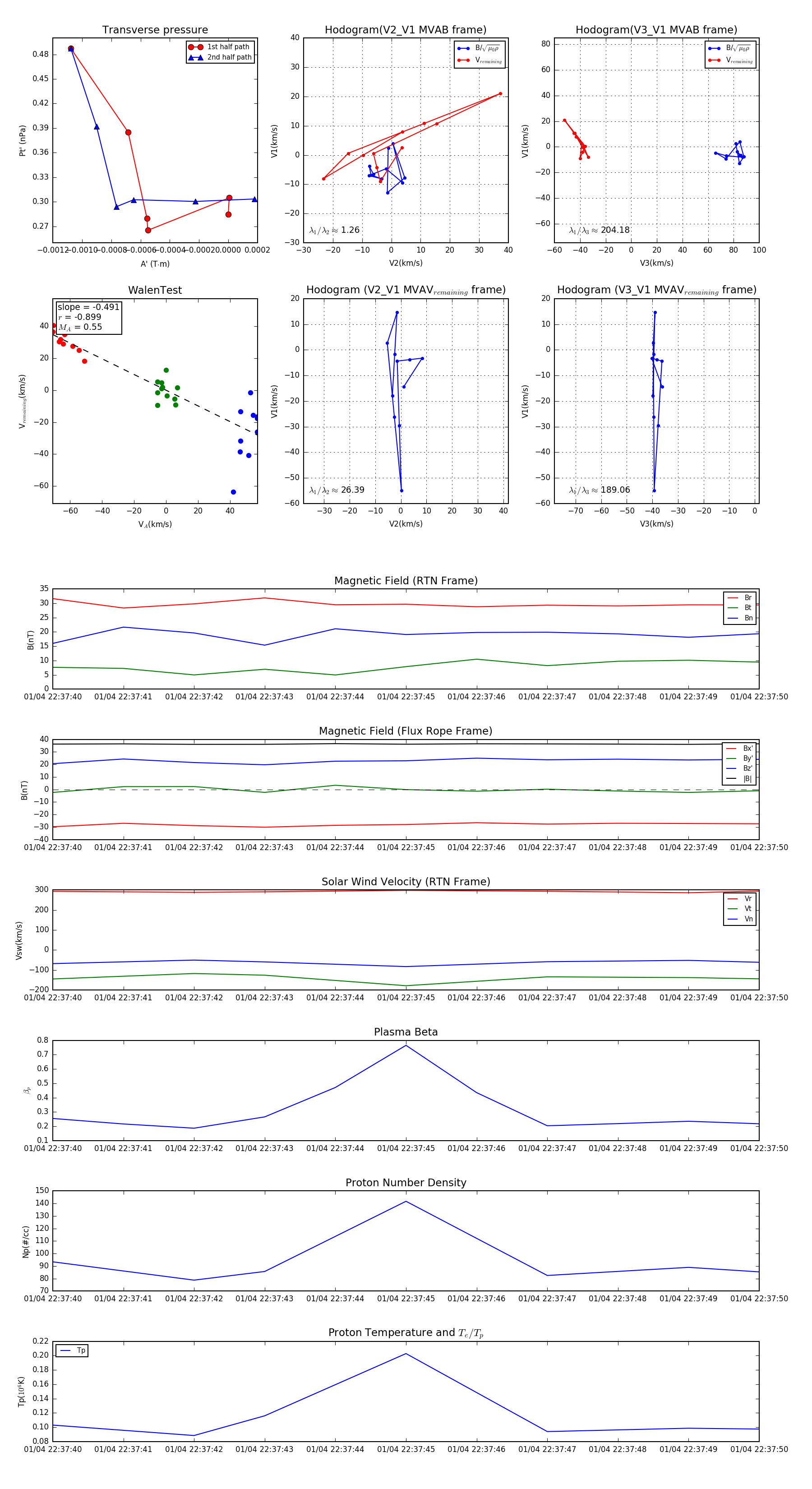
Flux Rope in 2024

Flux Rope Event 2024-01-04 22:37:40 ~ 2024-01-04 22:37:50 (11 seconds)


plot