HOME   LIST
‹–   –›

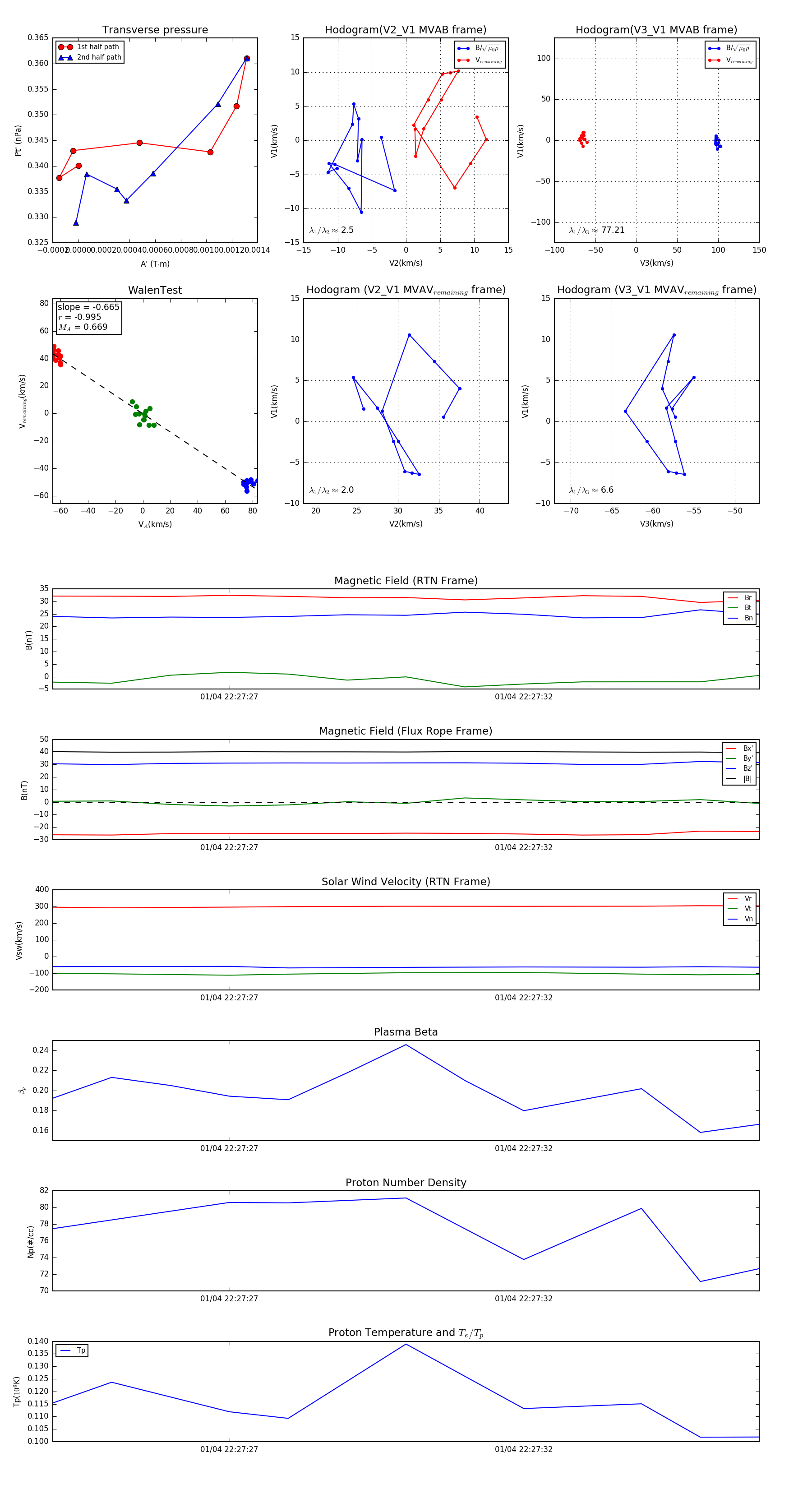
Flux Rope in 2024

Flux Rope Event 2024-01-04 22:27:24 ~ 2024-01-04 22:27:36 (13 seconds)


plot