HOME   LIST
‹–   –›

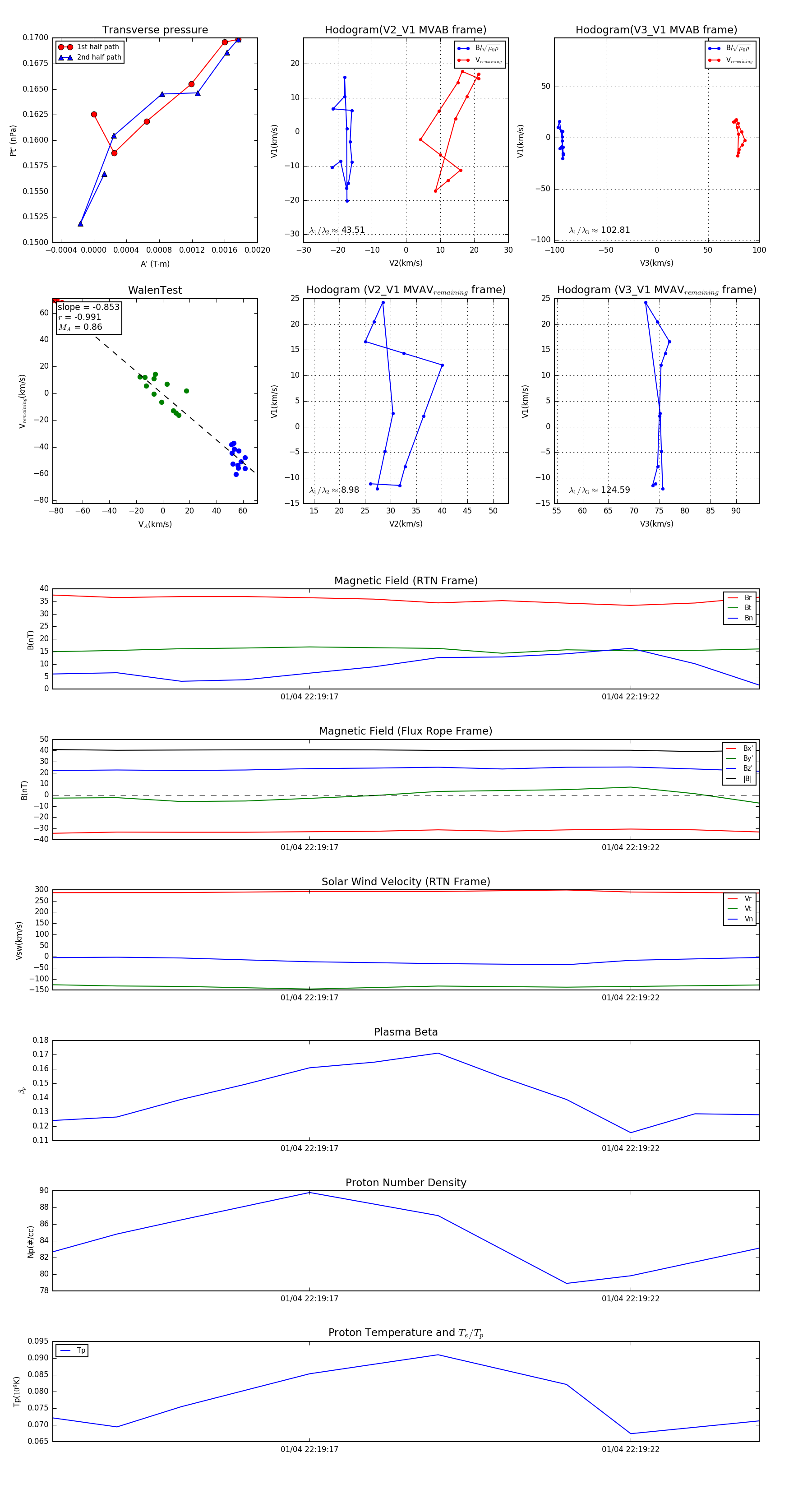
Flux Rope in 2024

Flux Rope Event 2024-01-04 22:19:13 ~ 2024-01-04 22:19:24 (12 seconds)


plot