HOME   LIST
‹–   –›

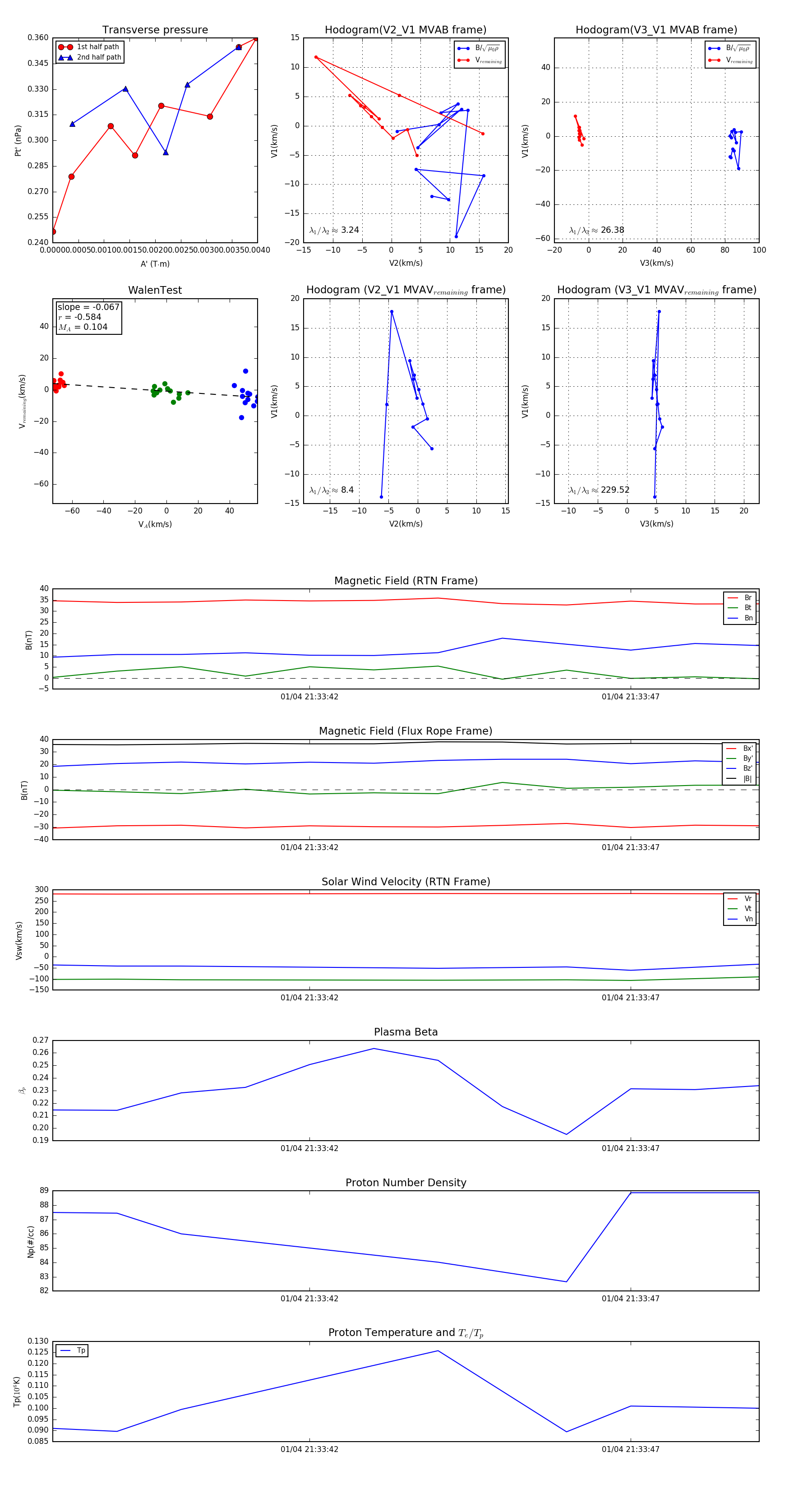
Flux Rope in 2024

Flux Rope Event 2024-01-04 21:33:38 ~ 2024-01-04 21:33:49 (12 seconds)


plot