HOME   LIST
‹–   –›

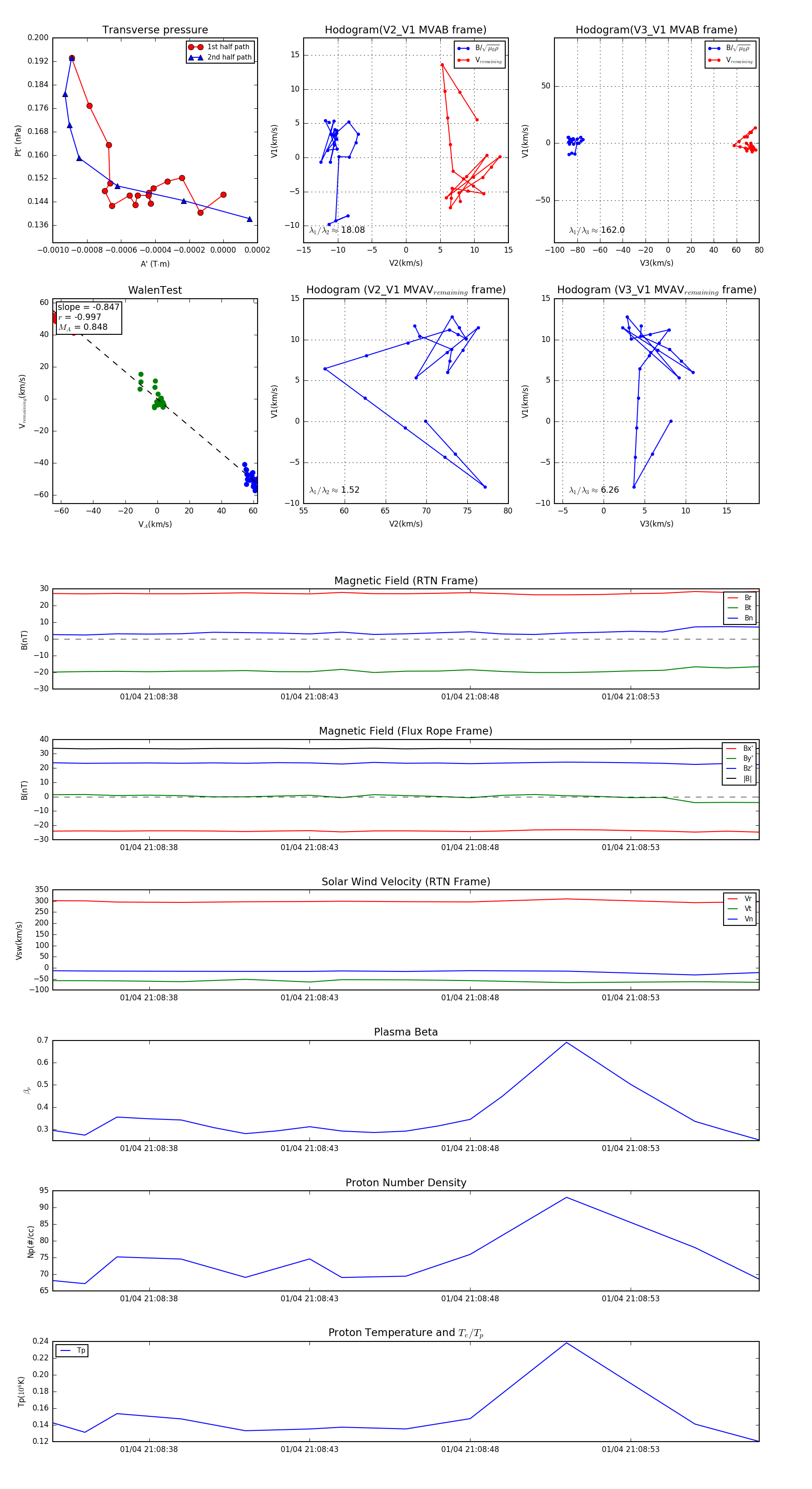
Flux Rope in 2024

Flux Rope Event 2024-01-04 21:08:35 ~ 2024-01-04 21:08:57 (23 seconds)


plot