HOME   LIST
‹–   –›

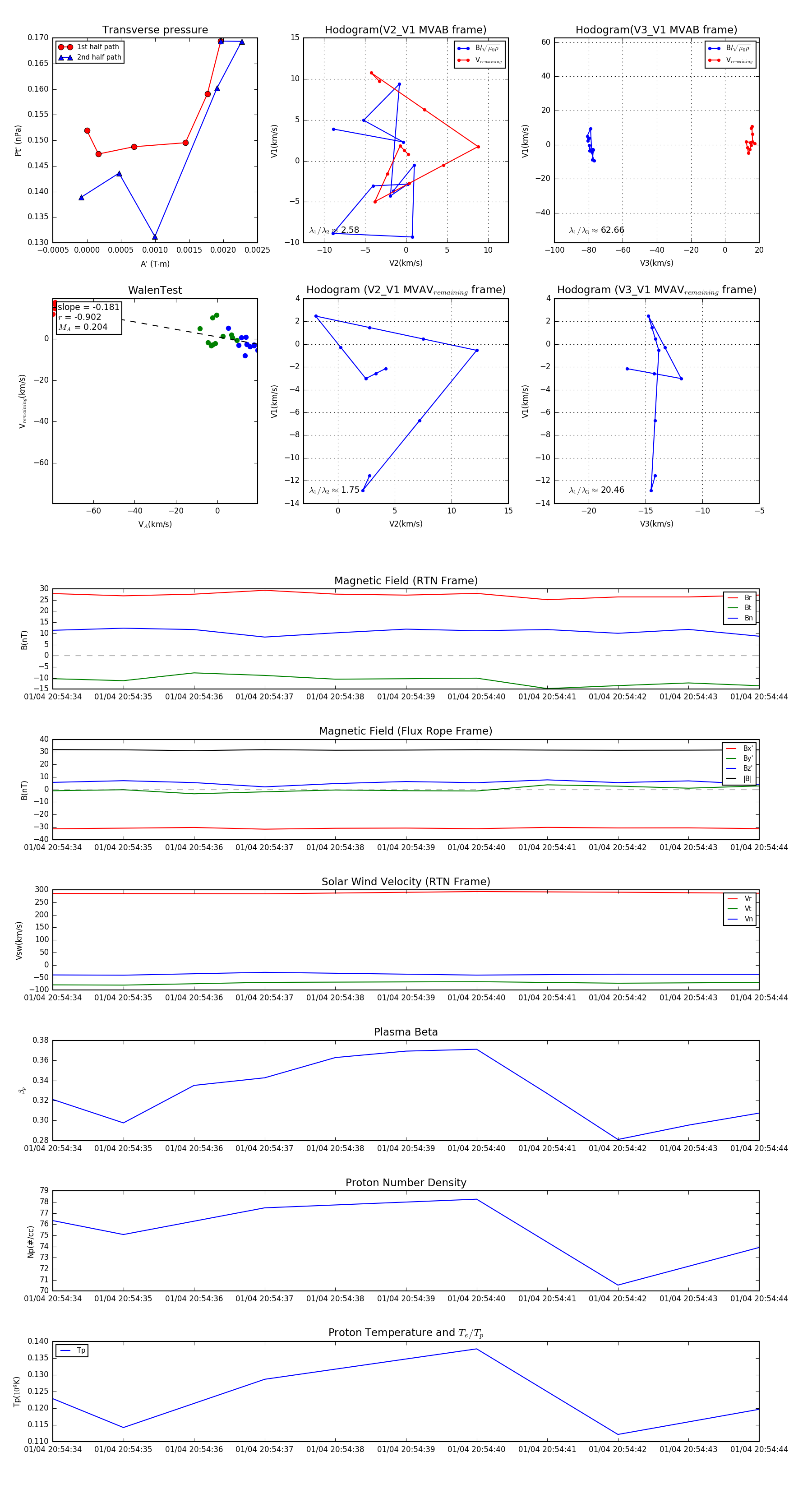
Flux Rope in 2024

Flux Rope Event 2024-01-04 20:54:34 ~ 2024-01-04 20:54:44 (11 seconds)


plot