HOME   LIST
‹–   –›

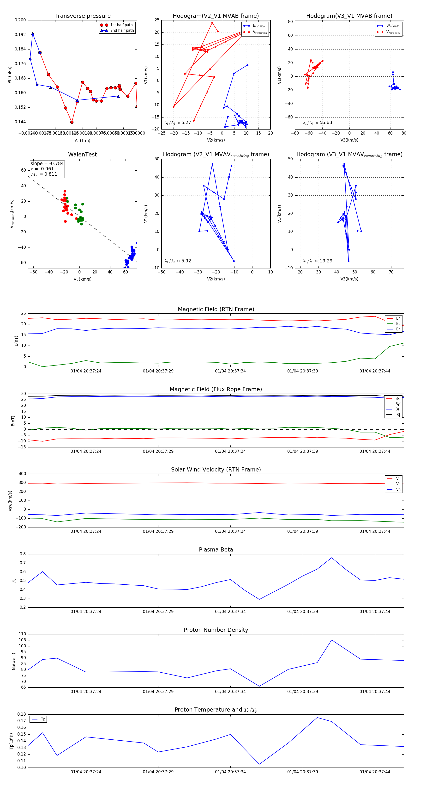
Flux Rope in 2024

Flux Rope Event 2024-01-04 20:37:20 ~ 2024-01-04 20:37:46 (27 seconds)


plot