HOME   LIST
‹–   –›

Flux Rope in 2024

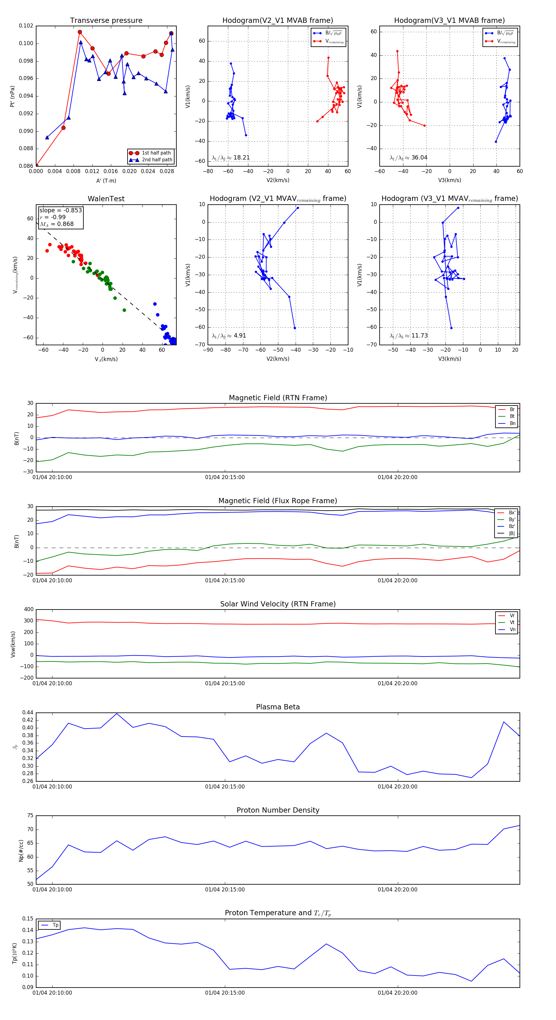
Flux Rope Event 2024-01-04 20:09:32 ~ 2024-01-04 20:23:32 (841 seconds)


plot