HOME   LIST
‹–   –›

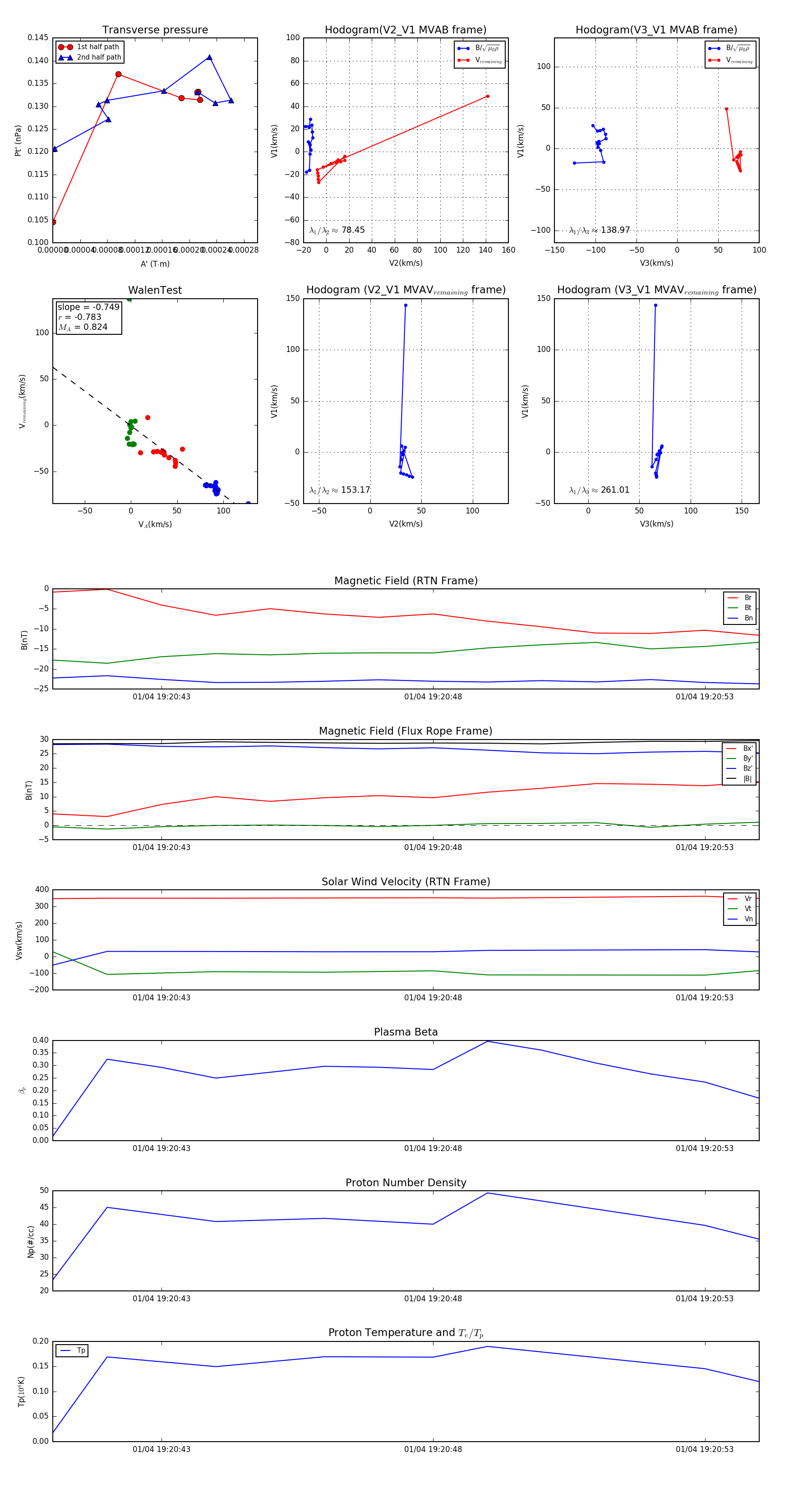
Flux Rope in 2024

Flux Rope Event 2024-01-04 19:20:41 ~ 2024-01-04 19:20:54 (14 seconds)


plot