HOME   LIST
‹–   –›

Flux Rope in 2024

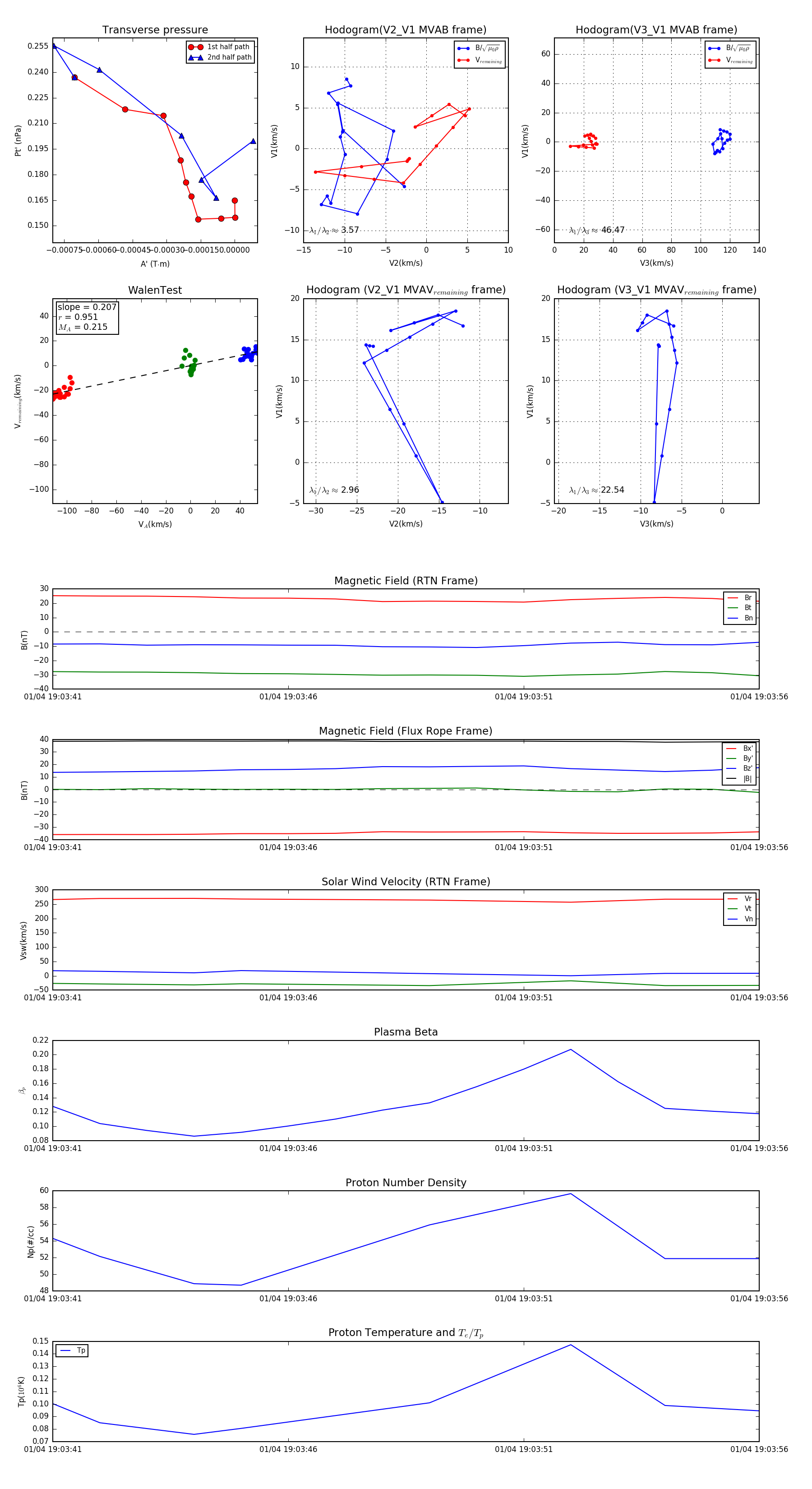
Flux Rope Event 2024-01-04 19:03:41 ~ 2024-01-04 19:03:56 (16 seconds)


plot