HOME   LIST
‹–   –›

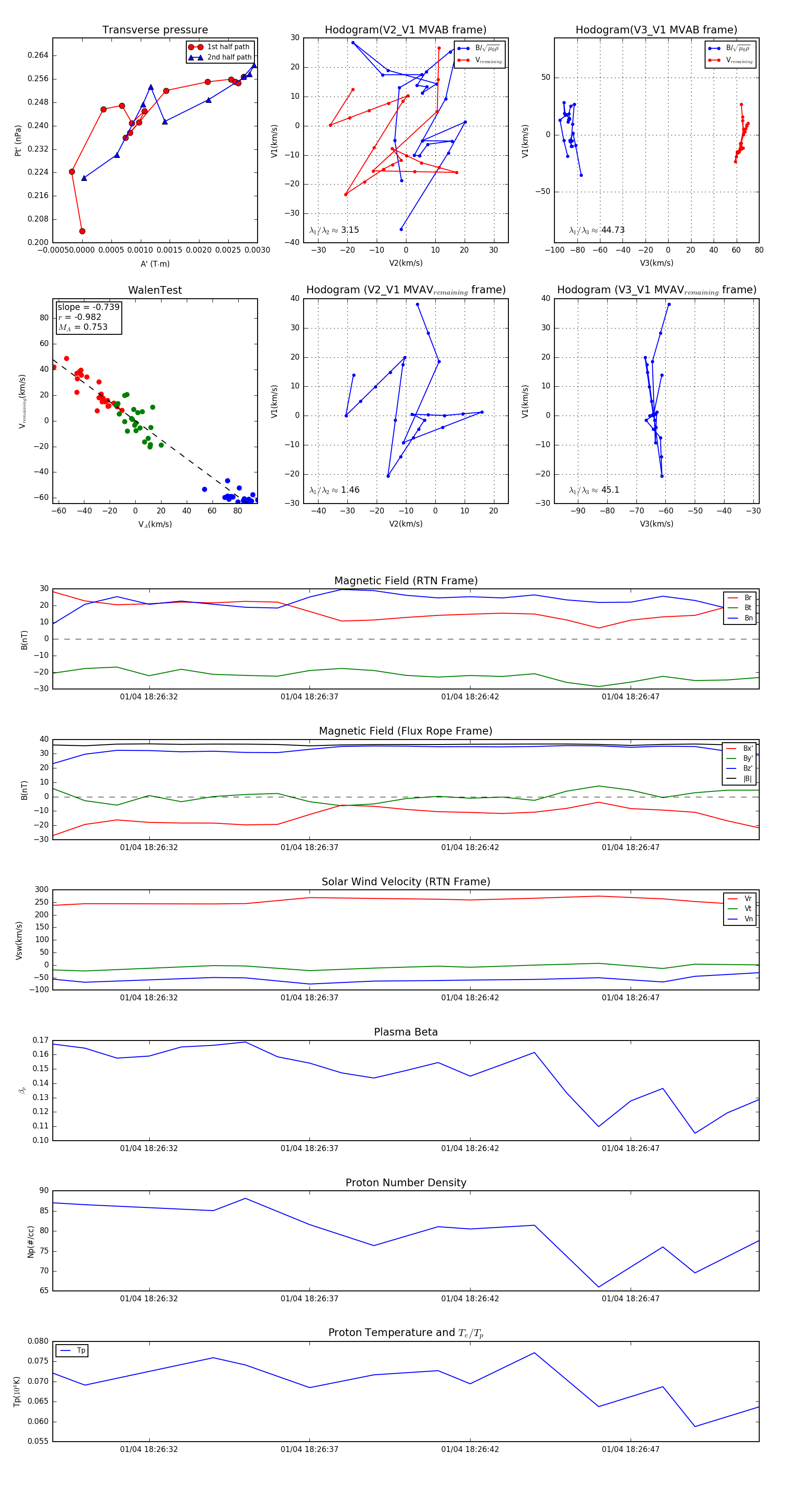
Flux Rope in 2024

Flux Rope Event 2024-01-04 18:26:29 ~ 2024-01-04 18:26:51 (23 seconds)


plot