HOME   LIST
‹–   –›

Flux Rope in 2024

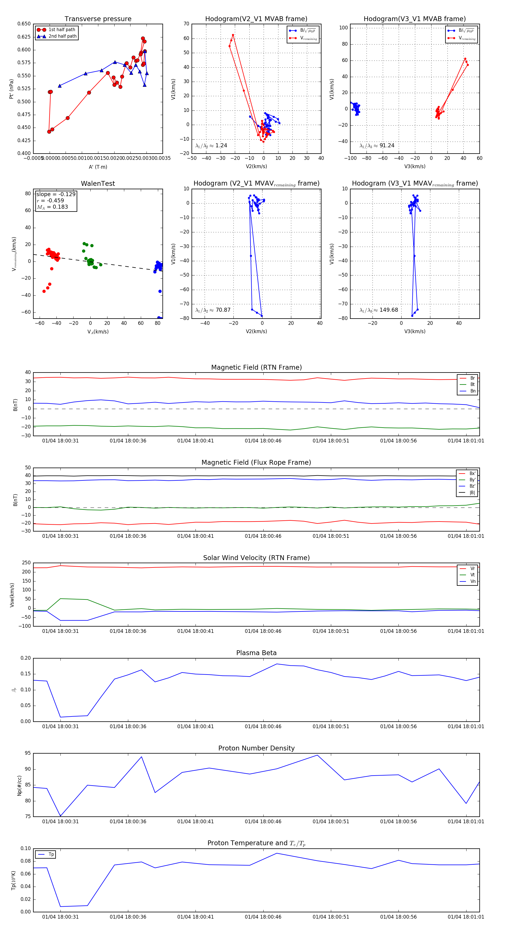
Flux Rope Event 2024-01-04 18:00:29 ~ 2024-01-04 18:01:02 (34 seconds)


plot