HOME   LIST
‹–   –›

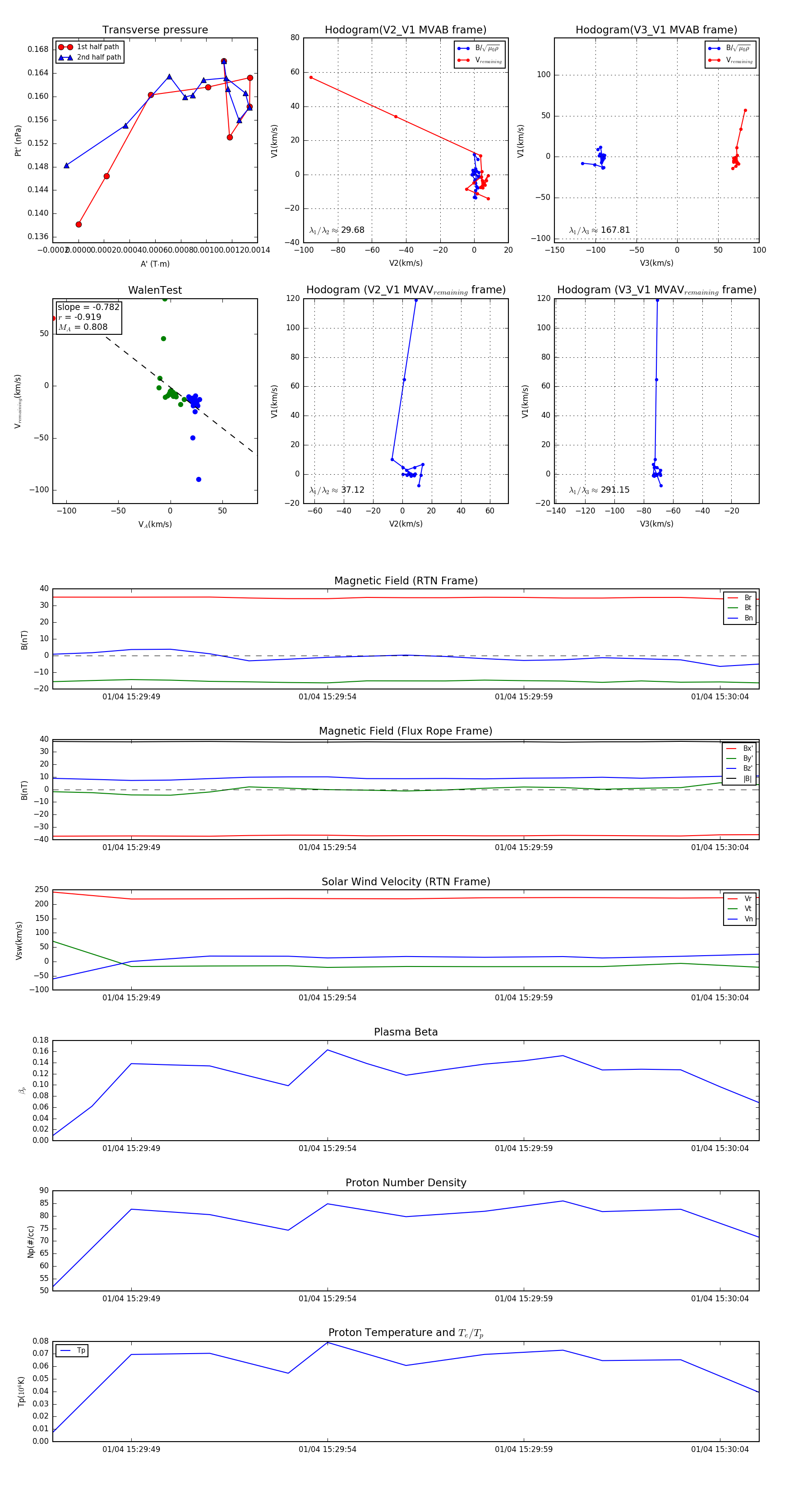
Flux Rope in 2024

Flux Rope Event 2024-01-04 15:29:47 ~ 2024-01-04 15:30:05 (19 seconds)


plot